随着新型城镇化建设提速与"双碳"目标推进,污水处理设施作为生态环保领域的核心基础设施,其建设运营需求持续扩大。 根据《"十四五"城镇污水处理及资源化利用发展规划》, 要基本消除城市建成区生活污水直排口和收集处理设施空白区,系统补齐城镇污水管网短板、提升污水处理与资源化利用水平。 这意味着将有大量新建、改扩建污水处理项目亟待落地。地方政府专项债券(以下简称"专项债")凭借"公益性+收益性"的精准匹配优势、低成本融资特性及政策导向支持,已成为 地方 污水处理项目融资的重要渠道。
PART 01
专项债发行政策支持体系
(一)专项债申报核心政策专项债的发行与管理遵循"顶层设计+专项指引"的政策体系,核心文件包括:
《地方政府专项债券发行管理暂行办法》(财库〔2015〕83号):明确专项债发行主体、资金用途、信息披露等基础要求,界定"有一定收益的公益性资本支出项目"核心属性;
《地方政府专项债务预算管理办法》(财预〔2016〕155号):规范专项债预算编制、执行、决算全流程, 遵循" 资金跟着项目走、预算围着项目转"原则 ;
《关于做好地方政府专项债券发行使用工作的意见》(财预〔2020〕94号):将"城镇污水垃圾处理"列为重点支持领域,允许专项债资金用于项目资本金 ;
《生态环保领域专项债券发行指引》(发改办财金〔2020〕298号):针对性明确污水处理项目申报条件,强调"收益自平衡"核心要求,支持厂网一体化、提标改造、资源化利用等类型项目 。
针对污水处理领域,国家政策持续释放支持信号:一是扩大支持范围,从城市污水处理延伸至县城、建制镇及工业园区;二是优化资金使用,允许专项债用于配套管网、污泥处置等附属设施;三是强化收益导向,要求项目收益需覆盖债券本息1.2倍以上(部分地区提高至1.3倍)。(二)专项债用作资本金政策随着2024年国务院新规将专项债作资本金比例上限提高至30%,污水处理厂项目尤其是重大提标改造、资源化利用类项目,将获得更多资本金支持。预计未来政策将进一步优化:
支持范围扩大:县域打包项目、流域综合治理配套污水厂项目将纳入专项债作资本金优先支持清单 。临高11镇污水处理EPC+O项目 、 四川毗河流域水环境综合治理 已具备试点条件;
试点地区放权:北京、上海、广东、四川等"自审自发"试点地区(依据国办发〔2024〕55号)将简化专项债作资本金审核流程,缩短审批周期,提高资金到位效率 ;
协同融资强化:专项债 券资金 与绿色信贷、 政府以奖代补资金、社会资本 的协同机制将进一步完善 。深圳固戍水质净化厂二期工程 通过"3 7 %专项债 券 + 21 %绿色信贷+ 2%以奖代补+4 0% 社会资本 "模式,撬动多元资金投入 ;
收益要求细化:对用作资本金的项目,可能要求收益覆盖倍数不低于1.3倍(高于普通项目1.2倍标准),强化偿债保障 。合肥西部组团项目 污水处理厂二期工程 覆盖倍数 为1.49 倍,获批30%比例资本金。
PART 02
污水专项债发行全流程实操要点解析及案例
(一)申报前期准备阶段(1-2个月)前期准备是专项债申报成功的关键,核心工作包括项目筛选、合规性梳理、收益测算等,具体流程如下:
1、项目筛选与立项
筛选标准:优先选择"十四五"规划内项目、县城及建制镇污水处理空白区域项目、现有污水厂提标改造项目(如一级A升级至准IV类)、厂网一体化项目,且项目总投资原则上不低于5000万元(部分省份要求不低于3000万元);立项程序:政府投资项目需向发改委申请可研批复,提交可研报告、用地预审与选址意见书、环评批复等材料 。企业投资项目需完成备案(通过全国投资项目在线审批监管平台),并取得相关合规要件。例如,定安县建制镇污水处理项目(4座污水厂,总规模3000m³/d),因属于县城及建制镇空白区域补短板项目,且纳入《定安县"十四五"生态环境保护规划》,顺利通过立项审批(定审服立审〔2022〕73号)。
2、合规性要件梳理与完善
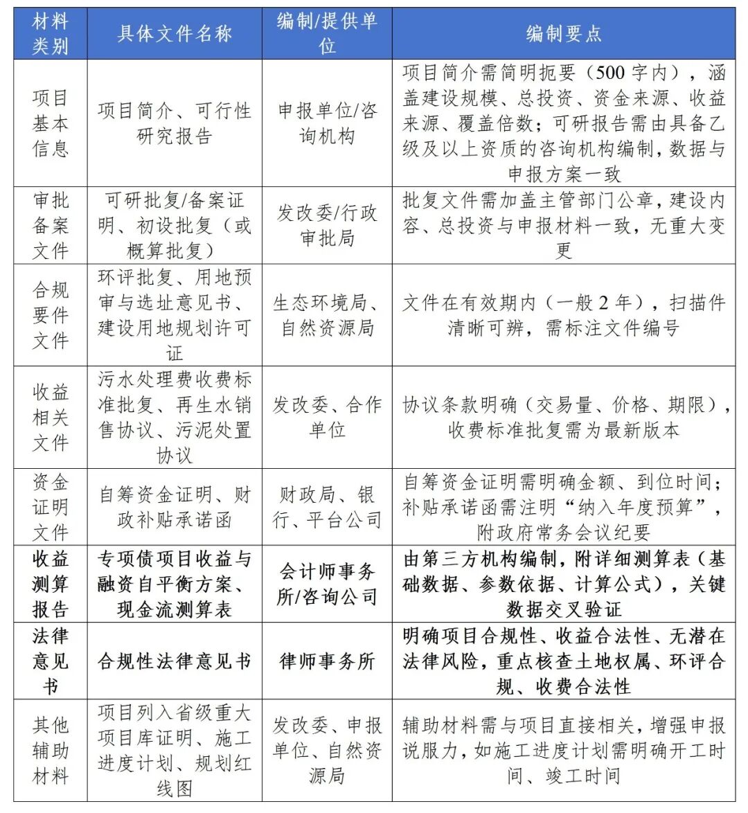
表2-1 申报前期准备阶段合规要件

实操要点:若项目暂未取得部分要件(如用地预审),需向主管部门出具《要件办理承诺书》,明确办理时限(一般不超过3个月),否则将影响申报进度。
3、收益测算与自平衡方案编制
收益测算是专项债申报的核心技术环节,需遵循"真实、合理、可验证"原则, 具体步骤如下:
(1)确定收益来源污水处理厂项目的收益来源主要包括:污水处理费 、 再生水销售收入 、 污泥处置费 、 财政补贴 等 。例如,沈丘县第三污水处理厂(一期)工程,收益来源包括: 居民 污水处理费( 0.85 元/吨)、 非居民 污水处理费( 1 .2元/吨)、再生水销售收入( 0.6 元/吨)、财政生态补贴(每年 4 00万元,连续 3 0年),四项收益叠加实现自平衡。
(2)收益测算方法采用"全生命周期收益法",测算周期为项目运营期(一般20-30年),核心公式如下:全生命周期总收益=Σ(年污水处理量×污水处理费标准)+Σ(年再生水销售量×再生水价格)+Σ(年污泥产生量×污泥处置费标准)+Σ(年度财政补贴)-运营成本(不含折旧) -所得税收益覆盖倍数=全生命周期总收益÷专项债本息总额(本金+利息)
(3)自平衡方案优化若测算后收益覆盖倍数不足1.2倍,可通过以下方式优化:
扩大收益来源:新增再生水回用、污泥资源化利用等收益项,例如将污泥制成有机肥销售,或增加工业污水处理量(工业污水处理费更高);
合理提高收费标准:向物价部门申请调整污水处理费,需提供成本监审报告,说明调价必要性;
压缩建设成本:优化设计方案,降低投资估算(如采用更经济的工艺技术、减少非必要附属设施);
缩短债券期限:将专项债期限从15年缩短至10年,减少利息支出;
申请财政补贴:协调政府出具补贴承诺函,将补贴纳入年度预算,补充收益缺口。
4、专项债额度申请与资金拼盘设计
专项债额度:一般不超过项目总投资的70%,生态环保类项目部分省份可放宽至80%(如安徽、海南),严禁超比例申请;自筹资金:占比不低于20%,可通过财政统筹资金、 国企 平台自有资金、银行贷款等方式解决,需提供资金证明文件(如财政拨款承诺、银行授信协议、平台公司财务报表);资金使用范围:专项债资金仅限用于资本性支出,包括土建工程、设备购置、管网建设等,不得用于运营维护、人员工资、偿还存量债务或非项目支出;期限匹配:专项债期限需与项目收益周期一致 。 污水处理厂项目一般为10-15年,最长不超过20年(海南自贸港项目),避免期限错配导致偿债压力集中。
(二)申报材料编制阶段(1-1.5个月)
1、材料清单与编制规范
专项债申报材料需按"一项目一档案"整理,做到真实、准确、完整、规范 。
表2-2 专项债申报核心材料清单

2、核心材料编制难点与解决方案
(1)收益与融资自平衡方案难点:收益测算逻辑不清晰、参数依据不足、覆盖倍数测算不准确。解决方案:
① 采用"基础数据-参数依据-计算公式-结果验证"的逻辑框架,确保测算过程可追溯;
② 核心参数(如处理量、收费标准)需附支撑文件(如物价批复、协议),避免主观臆断;
③ 委托具备专项债测算经验的会计师事务所或咨询公司编制,利用其行业数据积累优化测算;
④ 交叉验证数据合理性,如污水处理量需与服务区域人口、工业产值匹配,运营成本需符合行业均值(如吨水运营成本0.8-1.2元)。
(2)财政补贴承诺函难点:补贴来源不明确、未纳入预算、期限不匹配。解决方案:
① 补贴需基于明确的政策依据(如《XX省生态环保专项资金管理办法》),避免无依据补贴;
② 协调财政局在承诺函中注明"本补贴纳入年度财政预算,按季度支付",并附政府常务会议纪要或预算安排表;
③ 补贴期限需覆盖专项债存续期,确保收益稳定性,如专项债期限12年,补贴期限需不少于12年。
(3)法律意见书难点:潜在合规风险(如土地权属瑕疵、环评未通过、收费标准未备案)。解决方案:
① 编制前开展合规自查,重点核查土地权属(是否为国有建设用地)、环评批复(是否符合最新标准)、收费标准(是否备案生效);
② 对自查发现的问题提前整改,如土地权属不清晰的,及时办理不动产权证书;
③ 律师事务所需具备政府债券业务资质,重点关注项目是否属于负面清单、收益来源是否合法、资产权属是否清晰。
3、材料审核与修改完善
申报材料编制完成后,需开展内部审核与外部咨询,确保无遗漏、无错误:
内部审核:由申报单位(如住建局、平台公司)牵头,联合财务、法务、工程等部门进行交叉审核,重点核查数据一致性、文件完整性、合规性;
外部咨询:邀请发改委、财政局相关负责人进行预审核,听取主管部门意见,针对性修改完善;或委托中介机构(券商、咨询公司)进行模拟评审,提前发现问题;
修改完善:对审核发现的问题(如参数依据不足、文件缺失)及时补充修改,避免因小问题影响申报进度。
(三)申报与审核阶段(1-2个月)
1、申报流程与核心工作
专项债申报遵循"地方初审-省级审核-国家备案"的流程, 核心工作 需精准把控 。
表2-3 专项债申报流程

2、审核核心关注点与评审标准
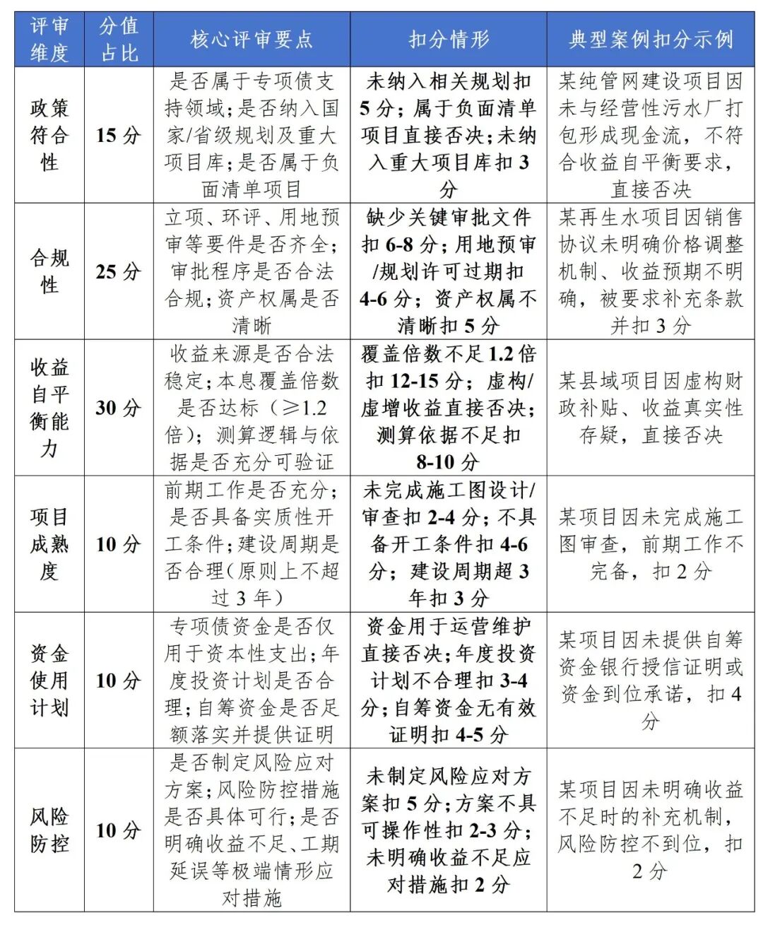
省级审核以专家评审为核心,评审组由发改委、财政局、环保、住建等领域专家组成,通常重点围绕6大维度打分(满分100分),80分以上方可通过审核,具体评审标准如下:
表2-4 省级评审核心维度

实操要点:申报单位需针对评审标准提前准备,例如针对"收益自平衡能力",需在测算报告中详细列明收益来源的支撑文件 ; 针对"项目成熟度",需提供施工许可证或开工报告,证明项目具备开工条件。若项目被退回修改,需在规定时间内(一般7-10个工作日)完成整改 ,补充相关材料,避免错失申报批次。
3、申报批次与额度争取技巧
专项债按季度发行,各省市一般每年开展4-6批次申报,申报单位需合理选择申报批次,提高获批概率 。优先选择首批次申报:年初首批次专项债额度充足,政策支持力度大,获批概率更高,建议成熟度高的项目(要件齐全、收益达标)优先申报首批次;避开申报高峰:部分省份在年底会集中申报,竞争激烈,可选择年中批次(如第二、三批次)申报,减少竞争压力;对接主管部门争取额度:提前与发改委、财政局沟通,了解年度专项债支持重点(如某省2024年重点支持建制镇污水处理项目),针对性调整申报方向;若项目属于补短板重点领域,可申请"绿色通道",优先获得额度。例如,元氏县元北污水处理厂项目因属于建制镇补短板项目,被纳入河北省县城城镇化重点支持领域, 顺利获批 累积 1.3亿元专项债额度; 新密市超化镇污水处理厂灾后整修扩建项目因属于提标改造项目,符合河南省"环保升级重点支持"政策,获批专项债5200万元,占总投资的80.7%( 为较高比例支持案例 )。
编辑:赵凡
版权声明:
凡注明来源为“中国水网/中国固废网/中国大气网“的所有内容,包括但不限于文字、图表、音频视频等,版权均属E20环境平台所有,如有转载,请注明来源和作者。E20环境平台保留责任追究的权利。
媒体合作请联系:李女士 13521061126
