我国国情水情复杂,区域差异性大,全国城乡供水在供水普及率、供水设施、水质安全、管理机制等方面存在明显的差距。城乡供水一体化既是推进城乡基础设施一体化建设的重要组成部分,也是保障农村饮水安全、统筹城乡基本公共服务均等化的重要内容。
本文围绕当前城乡供水一体化发展现状,剖析城乡供水一体化实施体系,介绍了在区县实践中探索形成的特征鲜明的城乡供水一体化发展模式。
一 城乡供水一体化发展现状
(一)政策体系与实施目标
由于我国国情水情复杂,区域差异性大,全国城乡供水在供水普及率、供水设施、水质安全、管理机制等方面存在明显的差距。城乡供水一体化既是推进城乡基础设施一体化建设的重要组成部分,也是保障农村饮水安全、统筹城乡基本公共服务均等化的重要内容。
城乡供水一体化既是推进城乡基础设施一体化建设的重要组成部分,也是保障农村饮水安全、统筹城乡基本公共服务均等化的重要内容。国家高度重视农村供水工作,从2006年开始,我国农村饮水安全工程全面实施。根据《全国农村饮水安全工程"十一五"规划》,"十一五"期间,全国计划解决1.6亿农村居民饮水安全问题,力争在2015年以前,基本解决农村饮水安全问题。2011年中央1号文件明确提出在"有条件的地方延伸集中供水管网,发展城乡一体化供水"。2019年《关于建立健全城乡融合发展体制机制和政策体系的意见》,提出推进城乡基础设施融合,"推动公共服务向农村延伸、社会事业向农村覆盖,健全全民覆盖、普惠共享、城乡一体的基本公共服务体系,推进城乡基本公共服务标准统一、制度并轨"。2025年中央1号文件进一步明确要"分类推进城乡供水一体化、集中供水规模化、小型供水规范化建设,有条件的地方可推行农村供水县域统管和专业化管护"。
表1-1 国家层面城乡供水一体化政策梳理

水利部印发《全国"十四五"农村供水保障规划》,提出了农村供水建设与管理新标准,对"十四五"期间新建和改造的农村供水工程,在建设、运行管护、水源保护、维修服务、水价机制、用水户参与等管理方面提出了明确要求。《规划》提出,到2025年,全国农村自来水普及率达到88%,农村供水布局将进一步优化,工程长效运行管理体制机制进一步完善,水价水费机制进一步健全,农村供水保障水平进一步提高,到2035年,我国将基本实现农村供水现代化。《规划》明确了"十四五"期间农村供水保障重点任务:
一要采取改造、新建、联网、并网等措施,巩固拓展农村供水成果,加强对脱贫地区、脱贫人口和供水条件薄弱地区农村人口饮水状况监测,及时发现和解决问题,保持动态清零,守住农村供水安全底线。
二要实施农村供水保障工程建设。加强中小型水库等稳定水源工程建设,实施规模化供水工程建设和小型工程标准化改造,强化农村供水工程维修养护,做到应修尽修。
三要强化水质保障。在强化水源保护的同时,农村集中供水工程净化消毒设施设备应配尽配,健全完善水质检测制度,进一步提升农村供水标准和质量。
四要创新农村供水工程管理体制机制。推进县级统一管理,健全农村供水管理责任体系,明确农村集中供水工程产权归属,落实管理责任主体、人员和经费,逐步建立专业人才队伍,确保工程长久发挥效益,不断提高信息化管理水平,持续造福农村群众。
(二)城乡供水一体化发展现状
"十四五"期间,东中西部地区农村供水发展重点有所不同。东部地区统筹推进城乡供水一体化,重点发展规模化供水,形成以规模化供水为主、小型供水为辅、分散供水为补充的农村供水工程格局。中部地区充分利用大水源,优化农村供水工程布局,推进规模化工程建设和管理,提升水质保障水平;加快对老旧供水工程与管网更新改造,提升供水保证率。西部地区巩固拓展脱贫攻坚农村供水成果,在加强工程运行管理和维修养护的基础上,开展农村供水工程标准化建设和改造,强化防冻措施和应急供水保障,守住农村供水安全底线。

图1-1 各省市2024年农村供水"两率"指标值
注:公开信息整理。农村自来水普及率=农村集中供水工程供水到户(或院)的农村人口/农村供水总人口×100%;规模化供水覆盖农村人口比例=城乡供水一体化工程和千吨万人供水工程覆盖的农村人口/农村供水总人口×100%
江苏省自2008年起统筹实施农村供水与城乡区域供水,累计投资278亿元,2020年在全国率先实现城乡供水一体化。关闭停运规模小、标准低的乡村水厂5796处,建成城乡供水一体化水厂146座,全面联通农村供水与区域供水管网,全省农村自来水普及率达100%。优化区域供水工程布局,实施区域水厂扩容改造、互通互联,农村供水规模由913万吨/日提高至2836万吨/日,农村规模化供水工程覆盖农村人口比例达100%。
浙江省政府出台《浙江省农村供水保障办法》,压实行业监管、专业统管、属地协同责任,优先推行城乡供水一体管理。截至2024年,76%的县(市、区)实现县级城市水务统管,舟山实施市级统管。浙江建立了以合理确定水价、足额收取水费为基础,中央、省市县财政补助为保障,统管企业自筹为补充的管护资金投入机制。2024年共落实小型供水工程管护经费约5亿元,其中水费收缴0.8亿元、财政补助3.14亿元。
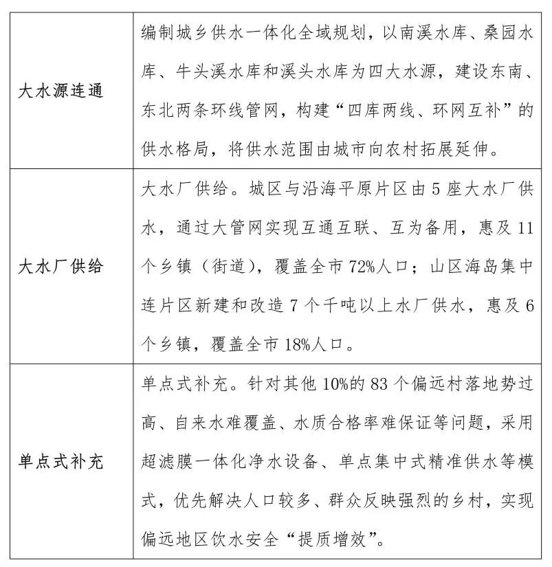
广东省以县域为整体推进城乡供水一体化,通过实施农村集中供水全覆盖攻坚、农村供水"三同五化"改造提升工作,不断增大建设投入,持续改善农村居民用水水平。截至2022年底,全省共建成农村供水工程2.01万余宗,日供水规模约3300万吨,农村供水受益人口6000余万,农村自来水普及率基本稳定达到99%以上。
湖北省在"十四五"期间实施79个农村饮水提标升级项目,推动59个县(市、区)实现城乡供水一体化,1000余万农村人口实现饮水升级。全省共建成169家现代化城市自来水厂,持续为2897万余人提供稳定供水服务;供水管网总长达到6.9万公里,供水普及率达99.92%。
河南省紧盯农村供水薄弱环节,全力推进农村供水工程规模化、建管市场化、水源地表化、城乡一体化建设,累计落实资金321.65亿元,完成投资284.94亿元,新建规模化水厂64座,铺设供水管网2.67万公里。目前,全省农村自来水普及率达到93.7%,规模化率达到60.8%。
二 城乡供水一体化实施体系
(一)统筹衔接的设施网络
城乡供水"两张网"—城市管网完善、农村管网零散是一体化的主要障碍,需通过"大水厂+大管网"的规模化建设,实现城乡设施的互联互通,避免重复投资和资源浪费。
1、水厂整合。广大农村地区依赖分散、小型、技术和管理水平参差不齐的乡镇水厂或村级水站,导致了水资源配置不均、水质安全风险高、运营效率低下等问题。关闭农村小型、分散、水质难保障的小水厂,依托城市水厂或新建规模化骨干水厂(服务半径覆盖多个乡镇),实现"一县一厂"或"一县多厂联动"。水厂整合有利于,保障水质安全,守住民生底线,提升运营效率,实现规模经济等。
2、管网联通。农村管网普遍使用陈旧的水泥管、铸铁管或塑料管,水质在输送过程中严重恶化,农村老旧管网漏损率极高,造成宝贵水资源的巨大浪费。推进城市供水管网向近郊、乡镇延伸("管网下乡"),同时对农村村内管网进行标准化改造(如更换老旧管道),形成"主干管贯通城乡、支管覆盖到户"的网络。
3、应急联动。在管网设计中预留互通接口,确保某一区域水源或水厂故障时,可通过其他区域管网调配供水(如城市向农村应急供水、相邻乡镇互供)。
近年来,芜湖市大力推进城乡供水一体化工作进展,截止2023年3月底,城乡供水一体化累计完成投资44亿元,提升改造供水管网5908公里,累计收购农村水厂95座,覆盖受益人口149.73万人,实现城乡一体化供水占比达81%。
(二)统一高效的管理体制
传统模式下,城市供水由水务公司管理,农村供水由乡镇或村委会分散管理,导致标准不一、运维脱节(如农村管网漏损率高、维修不及时)。一体化的关键是建立"城乡统管"的管理主体,实现运营、维护、服务的标准化。
1、企业化统管。长期以来,我国城乡基础设施和公共服务差距巨大。推行一体化是补齐农村供水短板、实现城乡公共服务均等化的关键举措。由市级或县级国有水务公司统一接管城乡供水设施,负责从水源取水、水厂运营到管网维护的全流程管理,避免"多头分管"。
2、政府购买服务。政府通过招标引入专业供水企业,将农村供水设施的运营维护委托给企业,政府负责监管水质、水压和服务质量。受托方依据合同约定,提供专业化的运营、维护、抄表收费、客户服务、应急抢修等具体服务,并从中获得服务费收入。
3、部门协同。明确水利、住建、卫健等部门的职责(水利负责工程建设、卫健负责水质监测、住建负责管网标准衔接),避免职能交叉或推诿。
山东省城乡水务一体化在统管模式上,城乡供水一体化、农村供水规模化程度高的县(市、区),依托骨干水厂实现城乡供水同服务、同监管;工程数量较多、规模化程度偏低的县(市、区),依托农村供水公司等承担全部农村供水工程运营管护。在设施主体上,坚持公益属性,通过经营模式、授权经营等方式确定县域统管实施主体,原则上县域内负责农村供水管理的公司不超过两家,鼓励通过"投建管营"一体化模式推进县域统管。
(三)可持续的长效机制
城乡供水一体化需长期投入运维资金(如管网维修、水厂电费、人员工资),若仅依赖政府补贴,易导致后续运营停滞。关键是建立"政府补、企业投、用户付"的多元投入和合理定价机制,确保项目可持续。
1、合理水价机制。按照"覆盖成本、合理收益、公平负担"原则,制定城乡统一或差异化的水价(农村水价可适当低于城市,但需覆盖基本运维成本),避免农村"免费用水"或"低价用水"导致设施失修。
2、多元投入机制。城乡供水一体化涉及水源工程、大型水厂新建/扩建、城乡主干管网延伸、老旧管网改造、智慧水务系统建设等,所需资金规模庞大,需要构建多元资金投入机制。政府负责骨干水厂、主干管网等公益性基础设施的投资;供水企业负责日常运维资金和设施更新投入;镇村可适当配套村内管网改造资金。
3、补贴支撑机制。对农村低收入群体、偏远地区用户,由政府给予水价补贴;对供水企业因农村供水成本高、收益低产生的亏损,给予合理运营补贴。
福鼎推进城乡供水运行管理一体化工作中,以水务公司为融资平台,拓展多元化、多层次的资金筹措渠道。共筹集各类资金29.13亿元,其中争取水利补助资金0.69亿元、专项债券资金6.02亿元、一般债券1.88亿元、国开行授信9.91亿元、农行授信9亿元,省水投集团投入资金1.63亿元。
(四)全链条的水质安全管控
城乡供水一体化的核心目标是"同质饮水",若水质管控不到位,农村用户仍面临健康风险。需建立从水源、水厂到龙头的全流程水质监测和保障体系。
1、水源地监测:定期监测水源地水质(如每月一次常规指标检测),严禁在水源保护区内建设污染项目。
2、水厂工艺保障:规模化水厂需配备完善的净化(如混凝、沉淀、过滤)和消毒(如二氧化氯、紫外线)工艺,确保出厂水达标。
3、管网末端监测:在农村村庄、学校等关键节点设置水质监测点(如每季度检测一次),及时发现管网二次污染问题。
4、用户宣传教育:引导农村用户正确保护入户管网(如避免私接乱改),提高节水和水质保护意识。
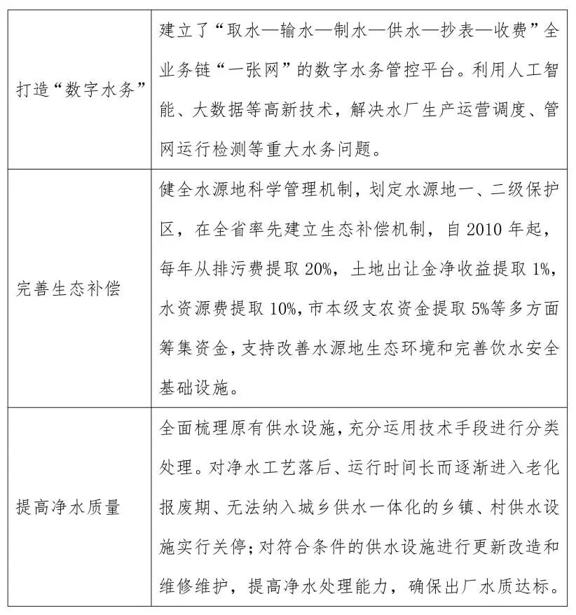
济源城乡一体化供水南部岭区供水工程,通过构建智慧水务平台,实现了远程智能抄表、供水客服热线搭建、供水报装、营业收费、表务管理等功能,同时对水源地、高位水厂、低位水厂、高位水池进行全方位监测,并建设了GIS地理信息综合管理系统和DMA管网漏损分析系统,助力城乡供水信息化、智慧化、数字化水平提升。
城乡供水一体化的运作关键在于"系统思维"——既要通过工程建设打破城乡设施壁垒,更要通过管理体制、资金机制、安全管控的协同,实现"建得成、管得好、长受益",最终让城乡居民共享优质、稳定、安全的供水服务。
三 城乡供水一体化典型案例
城乡供水一体化推进模式分为县域统管、市域统管。城乡供水一体化供水保障方式包括城区大水网覆盖、乡镇规模化供水、单村集中供水、角落分散保障等。配套举措涵盖资产资源整合、价格机制改革、职责监管体系完善等。重庆、丽江等地为县域统管模式,即以县级为单位,组建国有或国有控股的县级水务公司,作为城乡供水实施主体;西安探索市域统管模式,由西安水务集团与各涉农区县协商组建农村供水公司,作为城乡供水实施主体。
在区县实践中探索形成了特征鲜明城乡供水一体化发展模式,比如"遂昌模式""昆山模式""晋江模式""福鼎模式""遂川模式""常熟模式""江阴模式""松阳模式"等。
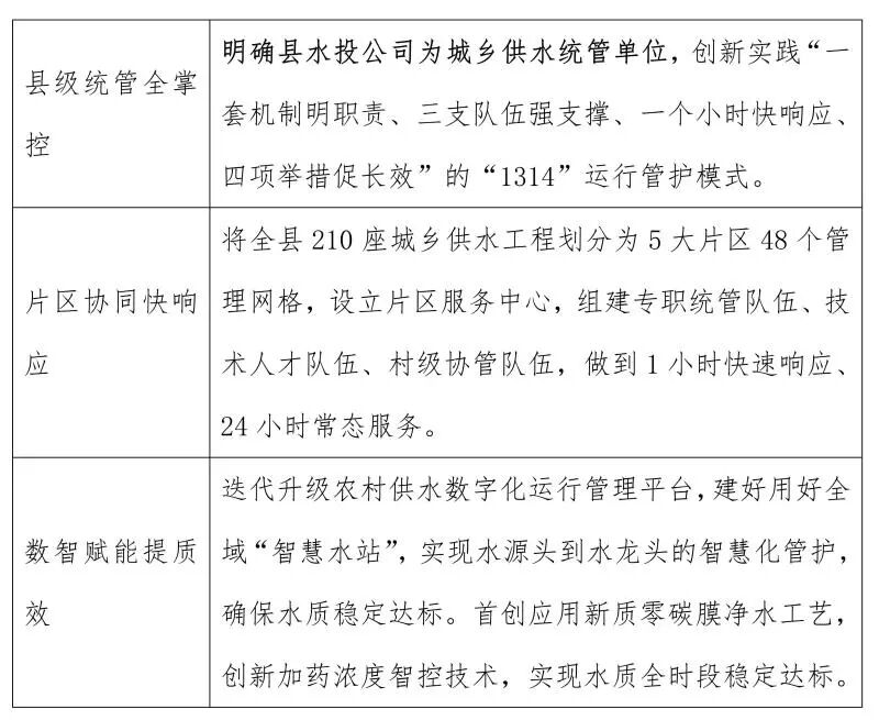
浙江遂昌模式:县级统管、城乡同质
浙江省丽水市遂昌县建立"县级统管、城乡同质"农村供水长效建管护机制。目前,布设形成供水管网4100公里,农村日均供水能力由3.3万吨提高至4.73万吨,城乡供水水质达标率100%,农村自来水普及率提升至99.9%,农村供水工程县级统管实现全覆盖。
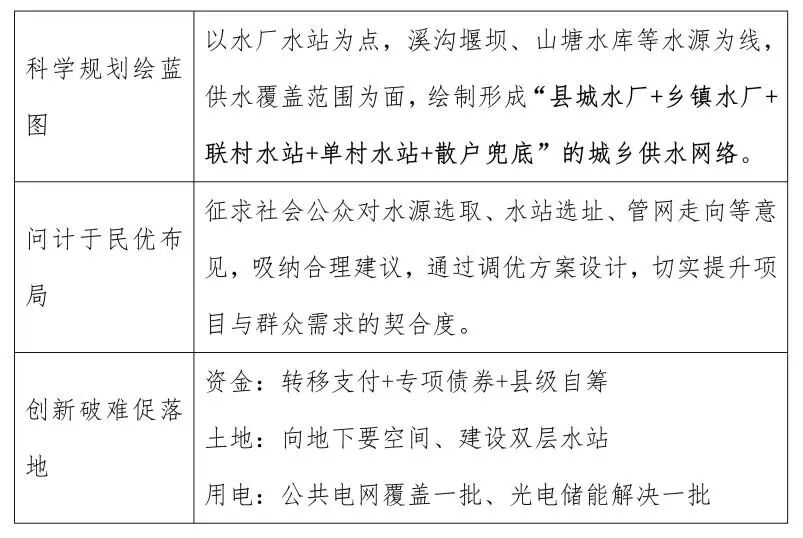
跨山统筹、科学布局,构建全域供水一张网

因地制宜、分类施策,实现好水流入千万家

全域协同、一键管护,打造安心优享暖服务

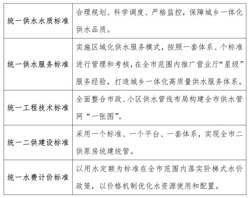
江苏昆山模式:整合区镇供水资产,推广五统一
自2016年起,根据昆山市委、市政府统一部署,昆山市按照"先易后难、务实推进"的原则,制定了全市水务一体化重组整合方案。按照全市统一的管理模式,由昆山市自来水集团新设11家区镇供水有限公司,按照行政区域划分,全面接管属地各项供水业务。
区镇供水资产整合

"一套标准"复制推广

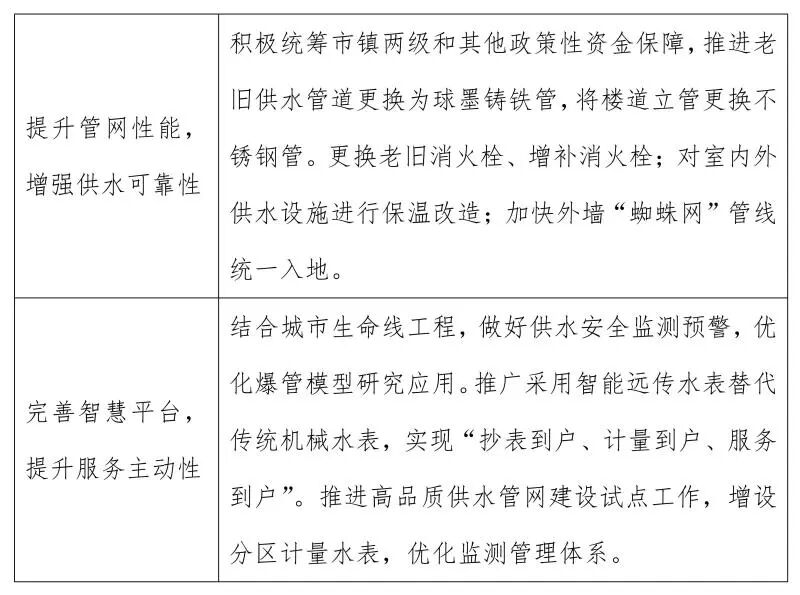
老旧小区供水管网改造

福建晋江模式:城乡一体、五维协同
福建省泉州晋江市聚焦供水设施维护、水质监测、资金保障等难题,创新构建"城乡一体、五维协同"治理保障体系(五维:设施管护网格化、管网更新全域化、水质监测立体化、水价改革精准化、民生相应机制化),建成千吨万人规模化水厂10座、管径DN75以上供水管网约2661.82Km,供水规模89.4万吨/日。自来水普及率、规模化水厂覆盖率达"两个100%",水质综合合格率稳定在99%以上。
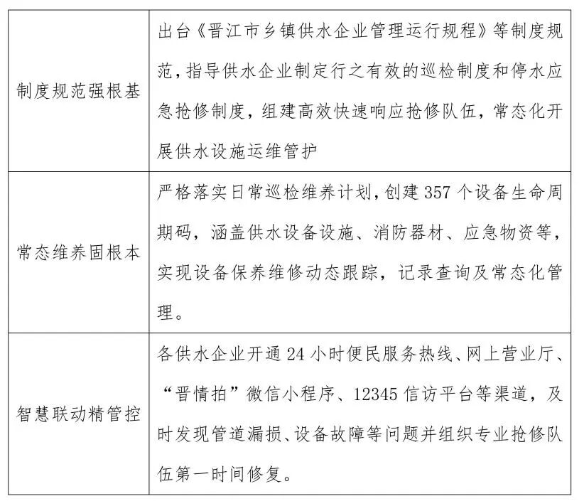
设施管护网格化,破解"面广难维"管理困局

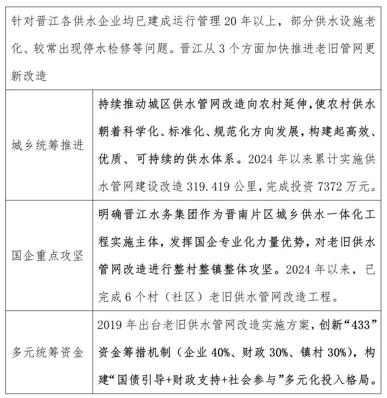
管网更新全域化,破解"设施老化"停水症结

水质监测立体化,破解"水质波动"安全风险

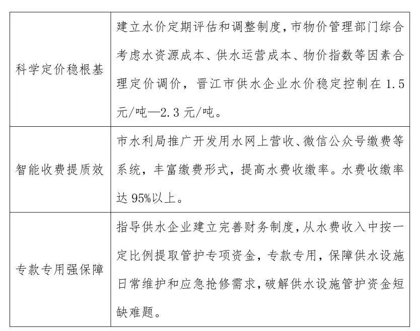
水价改革精准化,破解"资金短缺"发展瓶颈

民声响应机制化,破解"急难愁盼"服务短板

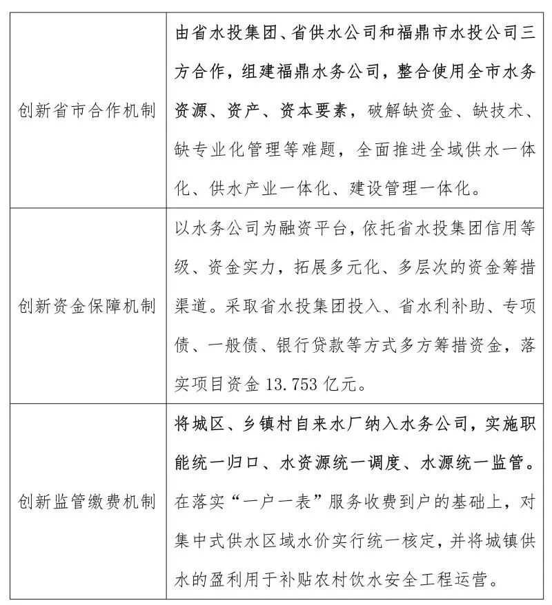
福建福鼎模式:环网供水、一龙治水
近年来,福建省福鼎市加快城乡供水一体化改革进程,逐步建立从"水源头"到"水龙头"的饮水安全保障体系,实现城乡供水跨越式发展。2016年至2022年,共投资13.43亿多元建设完成了马冠制水厂一期、岙里水厂扩建等16个项目,推动东南沿海供水三期、磨石山水厂扩建工程等7个在建项目,逐步构建城乡供水一体化项目整体框架。截至2022年,全市集中供水工程人口覆盖率达93.3%,2300户7339人建档立卡贫困人口全部解决饮水安全问题,全市284个村(社区)供水保障水平全面提升。
改"单一供水"为"环网供水",实现共饮"一网水"

改"多龙管水"为"一龙治水",实现共管"一家水"

改"传统水务"为"现代水务",实现共享"优质水"

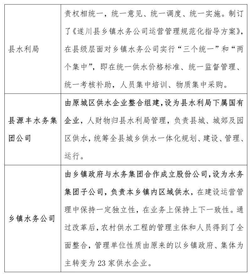
江西遂川模式:一个部门管、一家公司建、一个标准服
近年来,江西省遂川县创新运行管理机制、规范运行管理行为,将城市、农村供水整合到县级水务公司,推进效率高、实施效果好、模式较成熟,形成了一个部门管、一家公司建、一个标准服务的城乡供水一体化"遂川模式"。
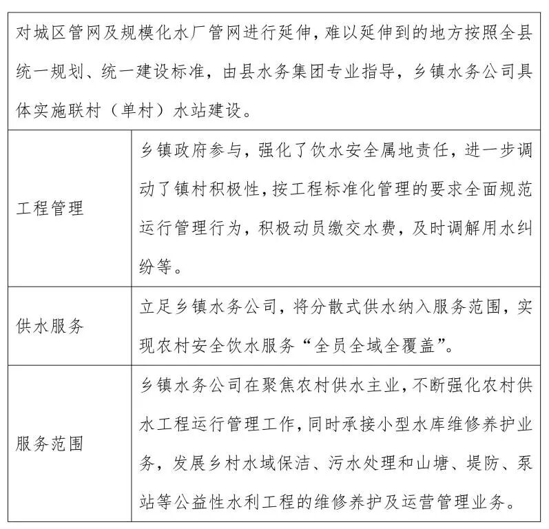
职权责一致化,城乡供水管理体系科学有效

资金投入多元化,城乡供水工程建养持续有力

建管服一体化,城乡供水服务全面到位

编辑:赵凡
版权声明:
凡注明来源为“中国水网/中国固废网/中国大气网“的所有内容,包括但不限于文字、图表、音频视频等,版权均属E20环境平台所有,如有转载,请注明来源和作者。E20环境平台保留责任追究的权利。
媒体合作请联系:李女士 010-88480317
