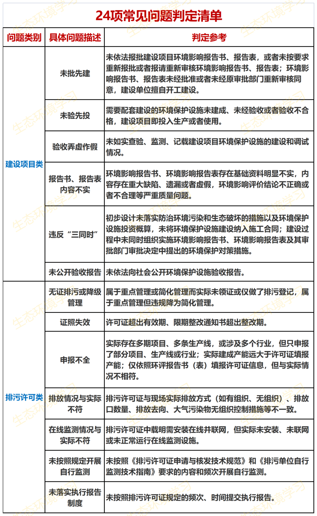
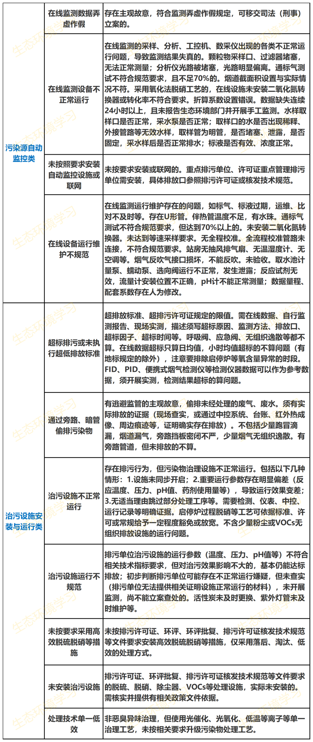
约一周前,第三轮第四批中央生态环境保护督察全面启动,组建8个中央生态环境保护督察组,分别对山西、内蒙古、山东、陕西、宁夏5省(区)开展督察,统筹开展黄河流域督察和省域督察,同时对中国华能集团有限公司、中国大唐集团有限公司、国家电力投资集团有限公司3家中央企业开展督察,进驻时间约1个月。督察组还有哪些重点关注的问题?我们一起来学习下如下的清单:
【督查重点】










编辑:李丹
版权声明:
凡注明来源为“中国水网/中国固废网/中国大气网“的所有内容,包括但不限于文字、图表、音频视频等,版权均属E20环境平台所有,如有转载,请注明来源和作者。E20环境平台保留责任追究的权利。
媒体合作请联系:李女士 010-88480317
