今年以来,中国铁工投资建设集团有限公司(简称“中国铁工投资”)携涵盖水务水利、生态环境、城市运营服务的综合解决方案,积极对接全国数十家地方政府及龙头企业,高效签署多项战略合作协议,推动了数百亿规模的项目密集落地。
这家肩负国家战略的环保央企,正以令人瞩目的“铁工速度”和“铁工力量”,打造一个横跨东西、纵贯南北,深度链接(联结)国家战略、地方政府与产业生态的超级合作生态圈。
01 “铁工浪潮”席卷全国东西南北中
作为以环保为主营业务的“中字头”央企,中国铁工投资旗下拥有中铁水务集团有限公司(简称“中铁水务”)、中铁市政环境建设有限公司(简称“中铁市政环境”),以及聚焦城市生态建设的中铁铁工城市建设有限公司(简称“中铁铁工城建”)三大核心主力,形成“水务治理+生态修复+城乡建设”的全链条服务矩阵。
据中国水网不完全统计,截至2025年12月中旬,仅涉及水务水利、生态环境领域,中国铁工投资与旗下企业本年度的项目投资金额就已经超过了三百亿元。
中国铁工投资一直十分注重政企协同合作,并着力构建系统高效、协同联动的经营体制机制,对外不断拓展自己的“生态圈”,对内促进集团各部门与各经营单元之间的高效配合,强化纵向贯通与横向联动,优化区域经营资源配置,推动项目落地取得实效。
中铁水务表示,捷报频传绝非偶然,而是实干笃行的必然成果。公司主要领导率先垂范、谋篇布局,以高端经营战略为导向,亲自带队深入市场一线调研对接,精准研判行业趋势、锚定关键机遇,为项目拓展指明方向、奠定根基。
中国铁工投资开发中心相关负责人在接受中国水网采访时曾表示,在项目初期,公司就会与政府进行深入沟通,明确总投资、成本构成和预期收益,确保账目清晰;在合作模式上,探索“时间换空间“,拉长回报周期,或推动政府承担部分公益性投资(如管网),社会资本聚焦水厂等使用者付费部分的投资,合理分配风险分担机制。国央企可以凭借良好的银行授信和融资能力,与财政压力较大的地方政府共商,双方通过优势互补,找到共赢平衡点。
今年以来,中国铁工投资足迹遍布上海、陕西、广东、深圳、湖北、河北、贵州、安徽、江苏、内蒙古、云南等数十家地方政府,以及贵州水投、河北建投水务、陕西水务、南水北调水网公司等行业头部企业,与上海市普陀区、北京市房山区、湖北武穴市、安徽省引江济淮集团、安徽省资源循环有限公司、大禹节水集团等签署战略合作协议,促进了多个项目的落地实施。

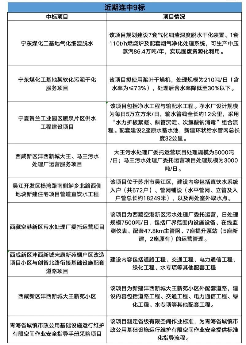
中铁水务连中九标
近期,中铁水务又一举中标九大重点项目。目前,中国铁工投资这股强劲的“合作浪潮”,正以不可阻挡之势,席卷着中国主要经济区域与战略要地,其步伐之快、落子之准、网络之密,已形成覆盖东西南北中,深度融入国家重大区域发展战略的市场网络布局,并勾勒出一张清晰而宏大的全国化发展蓝图。
在京津冀,通州区黑臭水体治理和美丽乡村建设项目,以乡村污水点源治理为核心,改善乡村人居环境,以央企标准为新农村建设提供强力引擎;玉田县全域地表水配置项目正式开工,开启了中国铁工投资服务地方发展、共建“美丽中国”的新篇章;河北张家口“源网荷储一体化”碳中和示范项目巧妙兼顾荒漠治理与可再生能源开发双重效益,在推动能源转型的同时为生态保护贡献力量,有效优化京津冀地区能源结构,加速张家口“绿色氢都”“低碳城市”建设进程。
西南腹地,筑牢长江上游生态屏。位于四川省成都市的都江堰市供排水系统提升项目,是中国铁工投资在西南地区倾力打造的“投建营”一体化水务环保典范,总投资高达22.71亿元,陆续建设完成并投入使用。
华中枢纽,倾力守护长江母亲河。武汉沙湖港及周边环境综合整治项目,从城市“痛点“到生态”绿肺“,沙湖港历经三年蜕变,以16.65亿元投资、17年运维承诺,实现水质根本改善,成为武汉海绵城市标杆,为长江经济带“共抓大保护”提供了可复制的项目范本。
在长三角高地,引领智慧与绿色融合。苏州市吴江高新区未来时尚城有机更新(一期)项目作为长三角生态绿色一体化发展示范区内首批城市更新项目,依托当地纺织产业,推动生态、生产、生活“三生融合”的城市更新建设,打造地区产业转型的前沿阵地。苏州市吴江区花港湾片区清树湾房票项目创新第四代住宅理念,依托央企品质与品牌影响力,打造区域标杆低密改善住区;柳胥河水街综合环境提升项目以水为核心打造“湾、街、园、埠”一体化模式,通过多元复合功能、临水城市界面等塑造片区活力,打造一流的“文创商业水街”商业综合体。南京国家骨干冷链物流基地仓储配送交易中心项目作为南京重大经营性民生项目,引导农产品市场健康发展,打造南京唯一、华东一流、全国有影响的“超级物流枢纽、创新交易市场”。
祖国北疆,绘就绿色发展新图景。呼市新华广场改造及地下空间互联互通建设项目坚持“生态优先、绿色发展”理念,不仅实现了地下空间与地铁、周边人行和车行的高效互联互通,还通过增加城市绿地面积,改善城市微气候,为市民打造了宜居宜业的绿色休闲空间;呼市轨道交通1号线三间房车辆段分布式光伏发电项目以创新的“地铁+光伏”模式,为地铁运营提供清洁无污染的绿色电力。
在粤港澳大湾区,不仅参与世界级城市群的生态标准塑造,还为助力乡村全面振兴、推动“百千万工程”走深走实提供有力保障;中山市民众街道农村生活污水治理工程实现农村污水有效治理,保护和改善当地水体环境,擦亮岭南水乡底色,成为推进乡村振兴事业的有力抓手。河源乡村振兴项目在当地构建了完整的城乡发展体系,形成了“生态治理+民生改善+文化传承+产业升级”的四维联动格局,在南粤大地上书写助力区域高质量发展、增进人民福祉的动人篇章。
在海南岛,积极融入海南自贸港建设国家战略,勇担生态环境建设重任,深度参与涉水、生态治理及基础设施建设等领域,助力打赢海南省“六水共治”攻坚战。定安县水系连通及水美乡村建设试点县项目为当地补齐水系基础短板,把“美丽资源”转化为“美丽经济”,绘就出一幅幅水清岸绿、“村景”如画、产业振兴、百姓富足的幸福画卷。保亭县田滚河生态修复治理项目实现了湿地、河道、水体环境的整体提升,有效提高了居民生活环境质量,描绘出一幅水清、岸绿、景美的生态图景。临高金牌港海堤建设项目实现了“防潮安全、生态修复、景观提升”的建设目标,建成后历经“桦加沙”“海鸥”等10余次台风考验,宛如一道坚实的“海上长城”,为临高经济社会发展保驾护航。
编辑:赵凡
版权声明:
凡注明来源为“中国水网/中国固废网/中国大气网“的所有内容,包括但不限于文字、图表、音频视频等,版权均属E20环境平台所有,如有转载,请注明来源和作者。E20环境平台保留责任追究的权利。
媒体合作请联系:李女士 13521061126
