城市供水排水一体化是以水资源全生命周期管理为核心,通过体制机制整合、设施网络协同、技术标准统一、数据平台贯通,实现城市"原水开采-净水供应-管网输配-污水收集-处理回用-污泥处置"全链条闭环管理的模式。其核心目标是打破传统"供排分离"的碎片化治理格局,重构城市水资源"取-用-排-回"的生态循环体系,最终实现资源、环境、经济与社会效益的协同跃升。在当前全球水资源短缺、生态环境压力加剧以及"双碳"目标推进的背景下,城市供排一体化已成为提升城市治理能力、推动城市可持续发展的关键战略。
01.城市供排一体化联动及效益体系
(一)城市供排水一体化联动
供水与排水系统并非独立运行,而是通过物理网络、水质标准、数据信息、生态循环四个维度深度耦合,形成"输入-输出-反馈"的联动关系,这种多维度的联动是实现供排一体化协同效应的基础。
1、物理网络上下游联动
供排水系统的物理网络是城市水循环的基础载体,其上下游的紧密联动直接决定了水资源利用的整体效能和生态环境的保护效果。供水管网与排水管网之间存在明显的相互制约关系。供水管网的覆盖范围直接限定了排水管网的收集服务半径,尤其在新区建设或旧城改造中。新建居住区必须同步配套污水收集设施,从源头上避免"有供无排"导致的污水直排、乱排问题。反之,排水系统的承载能力也会制约供水规模:如果污水收集率不足,过度供水将导致污水产生量超出污水处理设施的处理上限,进而引发溢流污染、河道黑臭等环境问题。而再生水管网作为连接供水系统与排水系统的关键纽带,把达标再生的水资源用于工业冷却、市政绿化、道路清洗及景观补水等多元场景,成为传统供水的重要补充水源。这种"供水-用水-排水-再生-回用"的物理闭环,不仅提高了水资源循环利用效率,也显著增强了城市水系统的韧性与可持续性。
2、水质标准双向约束联动
供水水质与污水处理标准并非孤立设定,而是通过水源保护、再生水回用等环节形成间接联动,共同影响水系统的安全与可持续性。从供水到排水的方向看,供水水质的优劣直接影响污水处理的难度与成本。若供水硬度偏高、重金属或其他有害物质超标,将显著增加污水处理过程中的药剂投加量,并加剧污泥产量与处置压力。反之,优质供水能够从源头降低污水中的污染物负荷,从而提升处理效率、降低运行成本。从排水到供水的反向约束看,污水处理标准的高低直接关系到供水水源的安全。未经达标处理的污水若直排环境,可能污染地表水或地下水水源,形成"污染水源-取水-供水"的恶性循环。而高标准的污水处理,例如将出水提升至地表水Ⅲ类水质——则为再生水回用提供了安全的水质基准,能有效拓展城市供水水源,形成"污水净化-再生利用-补充供水"的良性互动。
3、数据信息实时反馈联动
在智慧水务的背景下,供水与排水系统通过数据信息的实时交互与反馈,实现了运行调度的协同优化。供水系统产生的数据可为排水系统提供重要的负荷预测依据。通过准确反映城市的用水规律与峰值时段,为排水系统的运行调度提供重要依据。例如,夏季用水高峰期间,污水处理厂可提前根据供水增量预警污水排放峰值,从而动态调整曝气强度、污泥回流比等工艺参数,保障处理设施稳定高效运行。排水数据也为供水系统的优化管理提供关键参考。排水水质成分的变化可反映居民用水习惯或潜在排放异常,如某区域污水中洗涤剂浓度异常升高,可能提示居民用水行为变化或存在企业违规排放。供水企业可据此开展针对性节水宣传或协同环保部门排查污染源及违规企业。同时,排水管网中的液位、流量等实时监测数据,还能辅助供水系统进行压力调控,避免因管网压力过高导致漏损加剧,或因压力不足影响正常供水。
4、生态循环系统协同联动
供排一体化通过构建水资源-能源-物质循环利用的生态体系,实现了系统层面的协同增效,有力推动了城市生态环境的可持续发展。在资源循环方面,通过再生水规模化回用,减少了对地下水和地表水传统水源的依赖,有效缓解了城市水资源短缺压力。在环境治理方面,通过提升污水收集率与处理率,削减了COD、氨氮等污染物入河量,改善了城市水环境质量,恢复水体生态功能。此外,系统还将污泥纳入资源化循环。通过统筹规划污泥处理设施,采用厌氧消化、好氧发酵等技术,将污泥转化为沼气、生物炭或有机肥料,实现"污水处理-污泥转化-能源/材料回收"的生态闭环。这种协同联动不仅提高了资源利用效率,也降低了系统运行的环境负荷,形成了"节水、治污、再生、利用"一体化的生态循环模式,为城市水系统的绿色低碳转型提供了完整路径。
(二)城市供排一体化效益
供排一体化并非简单的业务叠加,而是通过系统整合实现资源、环境、经济、社会四大效益的协同放大,达成"1+1>2"的效果,为城市可持续发展注入了强大动力。
1、资源效益:水资源循环利用,破解"短缺与浪费"
供排一体化通过系统整合与技术协同,显著提升了水资源及衍生资源的利用效率,破解了城市水资源"短缺与浪费并存"结构性矛盾。在再生水回用方面,一体化模式打破了供水与排水规划、建设、运营分离的壁垒,推动再生水管网与主体管网同步规划、协同建设,并统筹工业、市政、生态等回用途径,使得再生水从备用补充水源转变为稳定可靠的第二水源,回用规模与利用效率大幅提升。在管网运行层面,通过共享管网地理信息系统与数据平台,供排水企业可开展联合巡检与智能监测,及时发现和修复管网漏损点,显著降低供水管网漏损率,减少水资源的浪费。此外,一体化模式还将污泥纳入资源循环体系,通过统筹规划污泥集中处理设施,推广厌氧消化产沼气、好氧发酵制营养土等高效资源化技术,推动污泥从"废弃物"向"资源"转化,提升了污泥无害化处置率及资源化利用率。
2、环境效益:水治理效能提升,助力生态环境改善
供排一体化通过设施、管理与技术协同,全面提升水污染治理效率与生态修复能力,为改善城市水环境、促进生态良性循环提供了有力支撑。供排水一体化模式下,通过统筹供排水管网规划建设,尤其是加快雨污分流改造与管网延伸覆盖,实现了污水收集率与处理率的"双提升",从源头减少污水直排。通过统筹污水处理厂提标改造与工艺优化,并依托进出水水质联动调控,系统提升了COD、氨氮等污染物的去除效率,显著削减入河污染物总量,缓解了河道与水体的富营养化及黑臭问题。此外,一体化还促进了碳排放协同增效。通过优化能源结构、提高能源利用效率以及推进资源循环利用,例如通过再生水回用替代高耗水产业对新鲜水源的需求,间接减少供水能耗与碳排放等,推动水务系统向低碳化、生态化方向转型。
3、经济效益:降低建设运营成本,增强可持续性
供排一体化通过规划、建设、运营、管理全流程的统筹优化,实现了多方成本下降与综合收益提升,增强了水务项目的经济可持续性与市场吸引力。在建设阶段,供排水管网统一规划、同步施工,避免了传统分管模式下道路重复开挖、管线交叉冲突等问题,节约了工程建设与协调成本。在运营阶段,通过整合运维队伍、共享监测设备、集中采购药剂等,有效降低了人工、能耗与物料成本。在收益机制上,一体化项目可采用"供水水费+污水处理费+再生水回用费"的组合收费模式,从而拓宽收入来源,提升项目现金流稳定性与整体盈利能力。此外,一体化项目还可以将管网新建改造、污水处理厂扩建、再生水设施建设等多个子项目打包,形成规模适中、收益多元的项目包,更易满足金融机构的融资条件,有利于吸引社会资本参与,缓解政府财政压力。
4、社会效益:提升公共服务质量,增强居民获得感
供排一体化通过系统提升水务服务的安全性、均等化与生态友好性,切实改善了民生福祉,增强了人民群众的获得感、幸福感与安全感。在供水安全保障方面,通过供排水管网协同更新改造、建立从源头到龙头的水质全过程监测与应急联动,将显著提升供水系统的可靠性与应对突发污染事件的能力。在人居环境改善方面,通过推进雨污分流改造、实现污水全收集全处理,有效减少了雨天溢流污染与城市内涝风险,助力消除黑臭水体,营造出水清岸绿、生态宜居的城市环境。在促进城乡公平方面,一体化模式还将推动城市供水与污水管网向城郊及农村地区延伸。通过统筹规划区域供水与污水处理设施,有助于缩小城乡在水质、水量、服务可达性等方面的差距,逐步实现城乡水务公共服务均等化。
02. 城市供排一体化协同机制
城市供排一体化协同是实现供排一体化目标的关键,需要从管网系统、水质监测、资源循环、应急调度、成本管控、生态治理等多个方面进行系统构建,形成全方位、多层次的协同机制。
(一)管网系统的协同规划与运维
管网系统是供排一体化体系的物理基础与运行骨架,其规划与运维的协同程度直接决定了整个系统的效率、韧性与可持续性。针对管网系统规划与运维,一般从管网空间布局、管网联合巡检与修复、雨污分流改造三个方面展开。
在空间布局上,基于城市总体发展规划,统筹自来水厂、污水处理厂的选址以及供排水管网的廊道布局。这要求供水管网规划必须与污水收集管网规划同步对接,确保新建区域的供水服务延伸到哪里,污水收集管网就同步建设到哪里,避免因管网不匹配导致的污水直排或收集空白区。在运维层面,建立供排水管网联合巡检与智能修复机制。通过共享统一的管网地理信息系统、应用智能传感与内窥检测技术,供排水企业可同步发现供水漏损点与排水管网堵塞、渗漏等问题,大幅提升运维效率。
此外,针对老旧城区合流制管网改造难题,自来水厂需根据实时的供水流量与压力数据,为污水厂的雨污分流管网改造提供精准的水量依据,辅助其科学确定管径与泵站规模。改造施工期间,双方需协同调度,确保居民供水不受影响,污水得到有效截流,系统性地解决"雨天溢流、晴天缺水"的问题。
表2-1 管网协同协同规划与运维重点工作及主要内容

(二)水质监测的双向协同溯源
水质监测是保障供排一体化安全运行的重要手段。建立水质监测的双向联动与溯源机制,能够及时发现和解决水质问题,确保供水安全和污水处理效果。其运作基础是构建一个实时、共享的水质数据平台,将自来水厂的出厂水水质数据与污水处理厂的进水/出水水质数据联网互通,实现"厂-网-河"水质闭环控制。这不仅能让污水处理厂提前预知进水水质变化以优化工艺,也能促使供水企业洞察水源潜在风险。
当发生水质异常时,双向立即启动联动溯源机制。例如,若污水处理厂进水污染物浓度突然升高,供排水企业可联合环保部门,结合供水区域用水数据、管网布局进行反向追踪,快速锁定可能的工业偷排或事故排放源。反之,当自来水厂出水水质不达标时,双方可协同排查是否为相邻破损的污水管网渗漏导致交叉污染,或是水源地遭受了上游排放的影响。更进一步,双方还可基于全链条数据推动水质标准的动态协同优化。供水企业根据污水厂的主流处理工艺与技术水平,合理设定出厂水水质指标,避免因追求过高供水品质而徒增污水处理的难度与成本;污水处理厂则可向供水企业反馈其稳定达标处理的能力边界,共同为区域制定更经济、可行的阶梯式水质提升目标。政府统筹形成激励相容的水质标准体系,实现企业从被动应对到主动防控的水质管理升级。
(三)资源循环的跨厂协同利用
供排一体化的高级形态是实现水、能、物等资源在系统内的循环再生与高效利用。这种跨厂协同的资源循环模式,将传统的"资源-产品-废物"流程重构为"资源-产品-再生资源"的闭环,极大提升了城市水务系统的资源生产率与生态价值,有助于进一步提高提高资源利用效率并降低能耗和污染物排放。围绕供排水一体化模式下的资源循环典型范例有:污泥协同处置、能源循环利用、再生水多场景回用等。
污泥协同处置:自来水厂净水过程中产生的给水污泥(富含铝、铁等混凝剂成分)经过适当改性处理后,可作为污水处理厂污泥脱水的高效调理剂,通过热改性处理后显著提升污水污泥的脱水效率,降低污泥处置体积与成本,实现两类固体废弃物的"以废治废"和协同处置。
能源循环利用:污水处理厂污泥厌氧消化产生的沼气,经净化后可输送至邻近自来水厂,用于厂区供热或驱动小型发电设备;反之,自来水厂净水过程中的泵站余压、清水池溢流能量以及厂房屋顶光伏发电,也可为污水厂的低压用电设备提供补充,实现双方能源互补并有效降低系统整体碳排放。
再生水多场景回用:除传统的市政杂用或工业冷却外,污水厂处理后的再生水还可深度融入供水系统,即将高品质再生水作为自来水厂的应急备用水源或工艺用水(如反冲洗、滤池冲洗),直接节约新鲜水耗;或通过人工湿地等生态工程进一步净化后,回补至饮用水水源的涵养水体,间接提升原水水质。
(四)应急调度的协同反馈
城市供排水系统往往面临水源污染、管网爆裂、极端天气、设备故障等多重风险,构建一体化的应急调度与联动响应机制,是保障城市水安全运行的关键防线。具体可从水量负荷协同调控、突发污染协同应急、跨区域水资源调配三个方面探索建设高效、智能、韧性的综合应急响应体系:
水量负荷协同调控:建立基于智慧水务平台的预测预警与联动调度机制。通过集成实时供水数据、气象预报、排水管网液位与流量信息,平台可提前预测用水高峰、强降雨等情景。一旦触发预警,自来水厂可提前调整供水压力,蓄满清水池,以平稳应对需求峰值;污水处理厂则同步预降处理单元水位、优化工艺参数,腾出处理容量,避免因来水骤增导致厂前溢流或处理效率下降。在汛期,该机制可实现供水减压(减少管网漏损与背景渗入)与排水系统腾容、强化处理的精准联动,有效防控内涝与合流制溢流污染。
突发污染协同应急:若发生水源地污染,自来水厂在启动内部应急处理(如切换水源、强化处理)的同时,立即将污染物的种类、浓度、预计到达时间等信息共享给下游污水处理厂。污水处理厂据此提前调整工艺路线,投加针对性药剂或同步截留受污染水体,防止污染扩散。在管网爆裂等基础设施突发事件中,自来水厂可临时降低供水规模,减少污水排放量,并协同进行交通疏导、用户通知和抢修作业,最大限度减少次生影响和社会扰动。
跨区域水资源调配:依托区域供排水管网的互联互通,自来水厂与污水厂联合开展跨区域水量调度,保障区域水务系统稳定。同时,当某区域污水处理厂超负荷或故障时,也可通过连通管网将部分污水调度至其他尚有处理余量的污水厂进行协同处理。该机制需配套建立科学调度决策模型、合理水价与补偿机制,以及统一的应急指挥权限,确保在危机状态下能够快速、有序、公平地实现水资源与污水处理负荷的区域协同,极大提升整个城市群或流域的水系统韧性。
(五)成本管控的协同优化
推动供排一体化的重要内在驱动力之一,是通过全系统、全生命周期的规模化协同,实现显著的降本增效,提升项目的经济可持续性与投资吸引力。成本管控协同贯穿于设施规划建设、物资集中采购、人员技能互通、能耗协同优化等各个方面。
在规划建设阶段,供排水管网、泵站等设施统一规划、协同设计、同步施工,能最大限度地减少道路反复开挖、管线冲突带来的额外工程费用与社会成本。在物资采购方面,供排水企业联合对大宗药剂、管材、阀门、水泵等进行集中招标采购,利用规模效应获得更有竞争力的价格和更优质的服务,降低直接物料成本。
在运营维护阶段,协同效应更加凸显。通过整合供排水系统的运维队伍,培养跨专业的复合型人才,可以实现人力资源的集约利用,减少岗位冗余。同时,共享高价值的专业检测设备、大型检修机具、应急抢险车辆等,能大幅提高资产利用效率,摊薄折旧成本。在能耗管控这一主要运营成本项上,智慧平台可对全系统的水泵、曝气机等高耗能设备进行协同优化调度,优先在电网谷段运行,节约电费支出;将污水厂的再生水用于自来水厂的冷却系统,实现水资源的循环利用和能耗降低。
(六)生态治理的协同推进
供排一体化的最终目标不仅是保障水服务,更是促进人水和谐,其与城市生态治理的深度协同,是实现水资源可持续利用与生态环境根本改善的必由之路。
这种协同首先聚焦于城市黑臭水体等突出环境问题的治理。供排水系统从源头、过程到末端共同发力:供水环节通过降低管网漏损,减少水资源无谓损失,间接降低了同等服务功能下的污水产生总量与处理压力;排水环节则通过全面提升污水收集处理效能,大幅削减直排入河的污染物负荷,特别是氮磷等导致水体富营养化的关键物质。
更进一步,协同治理体现在对水生态系统的主动修复与价值提升上。污水处理厂的高品质再生水(尾水)不再是简单的排放,而是作为重要的生态产品,经过人工湿地、生态塘等绿色基础设施的再净化后,用于补充城市河湖生态基流,复苏河道自净能力。而河湖生态水质的改善,又反过来为自来水厂提供更优质、更稳定的原水,降低了后续处理的难度与成本。通过"治理污染-再生回用-生态补水-涵养水源"的协同推进,构成完整的城市水生态循环。
此外,供排水设施本身也可与城市绿地、公园等生态空间融合设计,例如将污水厂的上盖空间建设为生态公园,将泵站设计为景观建筑,实现基础设施的"邻利化"转型。
03. 城市供水排水一体化系统实施路径
城市供排一体化的推进是一项系统工程,需要从体制机制、设施建设、技术支撑、政策保障四个维度系统发力,结合城市发展实际情况,制定科学合理的实施路径,确保供排一体化项目的顺利推进和目标实现。
(一)体制机制整合:打破部门壁垒,实现统一管理
体制机制整合是推进供排水一体化的核心保障。其目标在于打破长期存在的部门分割壁垒,通过构建一个权责清晰、指挥高效、利益统一的统一管理体系,为一体化目标的实现奠定坚实的组织与制度基础。体制机制整合工作的侧重点主要有资产与主体统一以及权责统一两个方面。
资产整合上,往往需要采取行政划转、市场化并购、特许经营权等多种方式,将分散在住建、城管、水利、生态环境等不同政府部门或不同企业的自来水厂、污水处理厂、管网等核心资产进行系统性整合。具体可通过组建市(或区)级层面统一的、拥有完整产业链的国有水务集团或市场化运营主体,实现从原水、供水、用水、排水到再生回用的整体运作。2025年6月,浦东新区国资委与上海城投集团签署浦东水务集团整建制划转协议,标志着浦东新区供排水正式开启市区一体化管理。此次涉水板块板块的整体划转,不仅实现了供排水资产的规模化运营和统一管理,也为供排一体化的推进奠定了坚实的资产基础。在资产整合的过程中,必须规范资产审计评估与划转流程,妥善处理历史债务、人员安置等敏感问题,确保整合过程平稳有序,防止国有资产流失和服务中断。
权责统一上,必须清晰界定一体化水务主体的法定职责,赋予其统筹编制供排水专项规划、主导设施投融资与建设、负责全系统运营调度与维护、保障服务质量和安全的核心职能,建立起"规划-投资-建设-运营-维护-服务-监管"的全生命周期责任链条,从根本上杜绝传统模式下"供水不管排水、排水不顾回用"的弊端。同时,政府相关部门要建立并强化对一体化主体的科学监管与绩效考核体系。监管部门应将管网漏损率、污水收集处理率、再生水利用率、供水安全保障率、用户满意度以及碳减排成效等关键绩效指标纳入考核范畴,并将考核结果与企业经营业绩、管理层薪酬待遇、特许经营权延续等直接挂钩。通过激励相容考核评价体系的设置,在保障公共服务质量的同时,激发企业内生动力,驱动其主动追求系统整体最优,真正释放一体化的协同潜能。例如,某市对当地一体化水务集团的绩效考核中,再生水回用率权重占20%,管网漏损率权重占15%,污水收集率权重占20%,通过绩效考核引导企业加大再生水回用、管网漏损控制、污水收集等工作力度。
表3-1 体制机制整合工作重点及主要内容

(二)设施网络协同:统筹规划建设,构建闭环网络
设施网络是供排水系统的物质基础,其协同规划与建设是实现水资源闭环流动、提升系统效率与韧性的根本支撑。重点包括供排水一体化空间规划与布局、再生水循环利用网络构建以及污泥处置设施配套衔接等方面。
空间规划与布局上重点在于"三网同建"与"新旧并重"。应在城市国土空间总体规划和水资源综合规划的框架下,编制具有法定约束力的供排水一体化专项规划,作为设施建设的总纲领。对于城市新区、开发区,必须严格执行供水管网、污水收集管网、再生水回用管网的"统一规划、同步设计、协同施工",确保供排水设施与城市建设同步推进。对于老旧城区,应大力推进雨污分流改造,解决合流制管网雨天溢流污染顽疾,同时对老化的供水管网与排水管网进行协同诊断、同步更新,避免道路的反复开挖,最大限度减少对城市运行和市民生活的干扰。上海市杨浦区在老旧城区改造中采取了同步改造雨污分流和供水管网的策略。通过同步推进道路开挖和管网铺设,显著减少了道路的重复开挖次数,降低了建设成本,提高了改造效率。
再生水循环利用网络构建方面,将再生水管网提升到与供排水主干管网同等重要的战略地位,加大其投资建设力度。精准对接需求端,构建覆盖工业园区(冷却、工艺用水)、大型市政绿化与道路清扫、公共建筑(冲厕)、河道生态补水等多场景的再生水回用体系。深圳市光明区通过与华星光电、光明燃机等耗水大户签订再生水合作框架协议,推进再生水接入园区工业企业,并在全区范围内建设再生水管网、设置多个再生水取水口供道路冲洗和绿化浇洒使用,有效提升再生水利用率。另外在建设中还需注重"分级分质",根据不同用途的水质标准要求,合理规划管网走向、管径和材质。例如面向工业的高品质再生水可采用独立闭环管网,而用于景观补水的则可结合生态净化设施构建开放式循环,降低建设成本,从而实现经济性与安全性的平衡。
此外,设施网络协同的延申还应涵盖污泥处置设施的配套与衔接。供排一体化要求将污泥纳入范围进行统筹管理。应根据城市污泥总量、成分及地域特点,规划建设集中的污泥厌氧消化、好氧发酵或热化学处理中心,实现污泥的稳定化、无害化与资源化。例如,上海市某大型污水处理厂建立了先进的污泥资源化处置中心,采用了厌氧消化+焚烧的联合技术体系,将污水处理厂产生的污泥进行厌氧消化处理,产生的沼气用于发电,焚烧后的灰渣用于制砖,构建了从"污泥到资源"的完整闭环。并且,这些污泥处置设施在选址和物流设计上需兼顾科学性与合理性,加强与污水处理厂、自来水厂紧密协同,优化收集运输半径,从而形成"水-泥"同步治理、资源协同回收的完整设施网络闭环。常州市在污水处理厂附近建设了污泥处置中心,通过密封管道将污水处理厂产生的污泥输送至处置中心,减少了污泥运输成本和环境风险。
表3-2 设施网络协同工作重点及主要内容

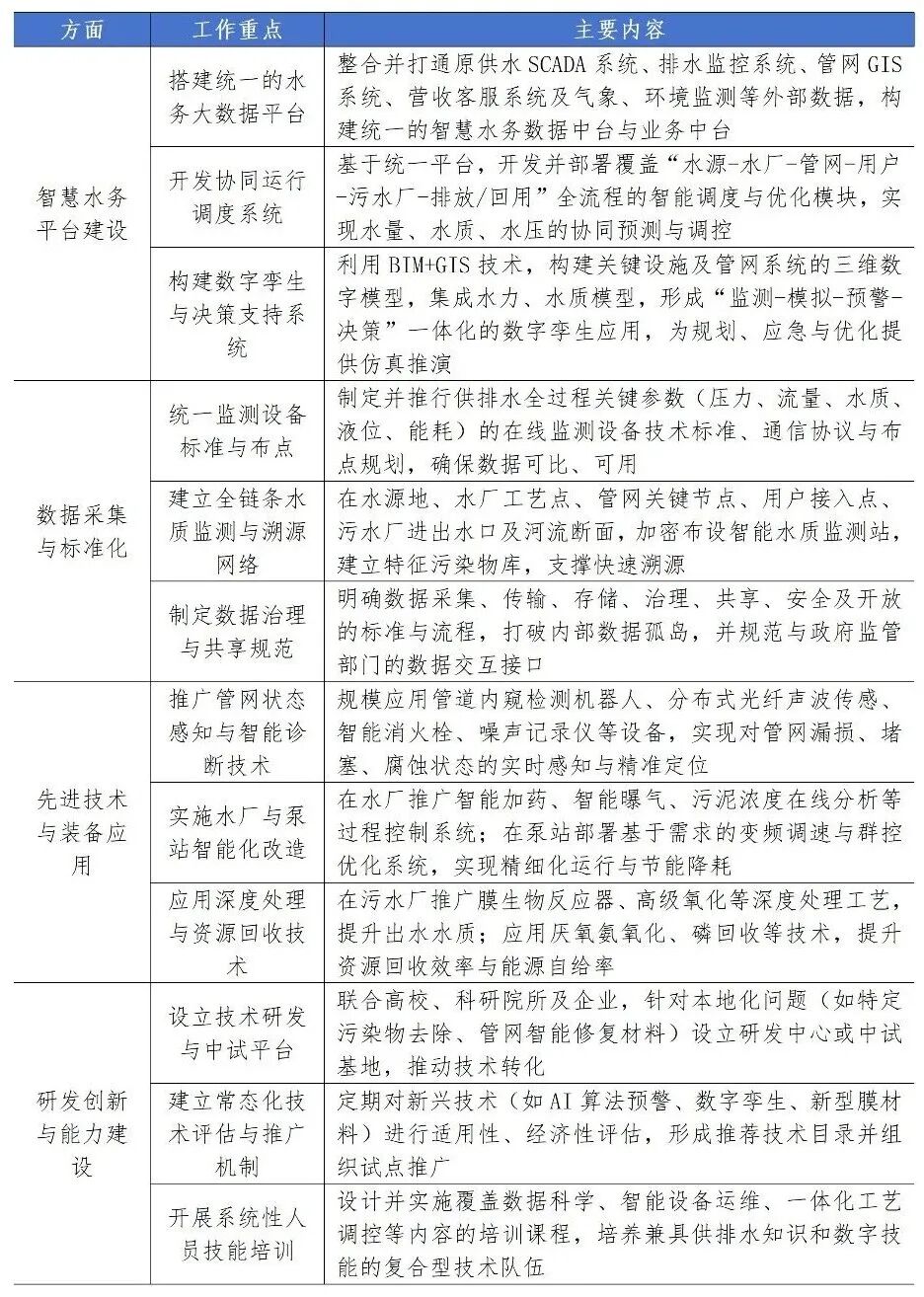
(三)技术体系支撑:搭建智慧平台,实现数据互通
技术体系支撑是驱动供排一体化从物理整合转向智能协同的关键引擎。其核心在于利用物联网、大数据、人工智能等信息技术,搭建智慧水务平台,推广先进技术设备,实现供排水系统的智能化、高效化运行。
这一体系的基石在于搭建一个高度集成与开放的智慧水务管理平台。该平台需要打通供水端的取水、制水、输配(压力、流量、水质、漏损监测)数据与排水端的收集、输送、处理(管网液位、污水流量、厂站进水出水水质、能耗)数据,实现全要素、全流程数据的实施采集、标准化汇聚与融合分析。同时平台还应具备智能预警、模拟仿真、协同调度与辅助决策等高级功能,实现供排水系统的智能化管理。某水务集团构建了智慧水务平台,整合千余个供水监测点和百余个排水监测点数据。通过部署供排负荷预测模型和GIS系统,实现供排负荷的动态调节匹配。平台能够实时监测供排水系统的运行状态,利用预测算法对运行异常进行预警,为供排水系统的调度决策提供科学依据。在此基础上,水质监测的全程联动与智能溯源是保障水安全的核心技术手段。在水源地、取水口、水厂进出水口、用户终端、污水厂进出水及排放口、再生水回用点等关键节点布设高精度在线监测仪表,实现水质数据的实施采集、传输和共享,形成一张立体化的水质感知网络。一旦某节点水质异常,智慧水务平台能够快速发出预警,并自动溯源,辅助管理人员排查污染原因。
此外,一系列先进适用技术的规模化应用是提升系统效能的具体抓手。例如,在供水端,推广基于噪声或区域流量分析的智能漏损检测技术、管道内窥机器人巡检技术,大幅降低物理漏损;在排水端,应用精确曝气、智能加药、膜生物反应器等高效节能工艺,提升处理效率与出水品质;在资源循环端,推广膜分离技术进行污水深度处理以生产高品质再生水,应用高级厌氧消化技术实现污泥高效产沼与磷回收。北京市某污水处理厂采用膜生物反应器(MBR)技术使出水水质显著提升,达到高标准,并大幅提高了再生水回用水平;深圳市通过引入管网漏损检测机器人,对供排水管网进行全面检测与修复,有效降低了管网漏损率,提升了运行效率。需要注意的是,这些技术并非孤立存在,而是在智慧水务平台的统一调度和优化下发挥集群效应,共同推动供排水系统向经济化、低碳化、资源化方向演进。
表3-3 技术支撑体系工作重点及主要内容

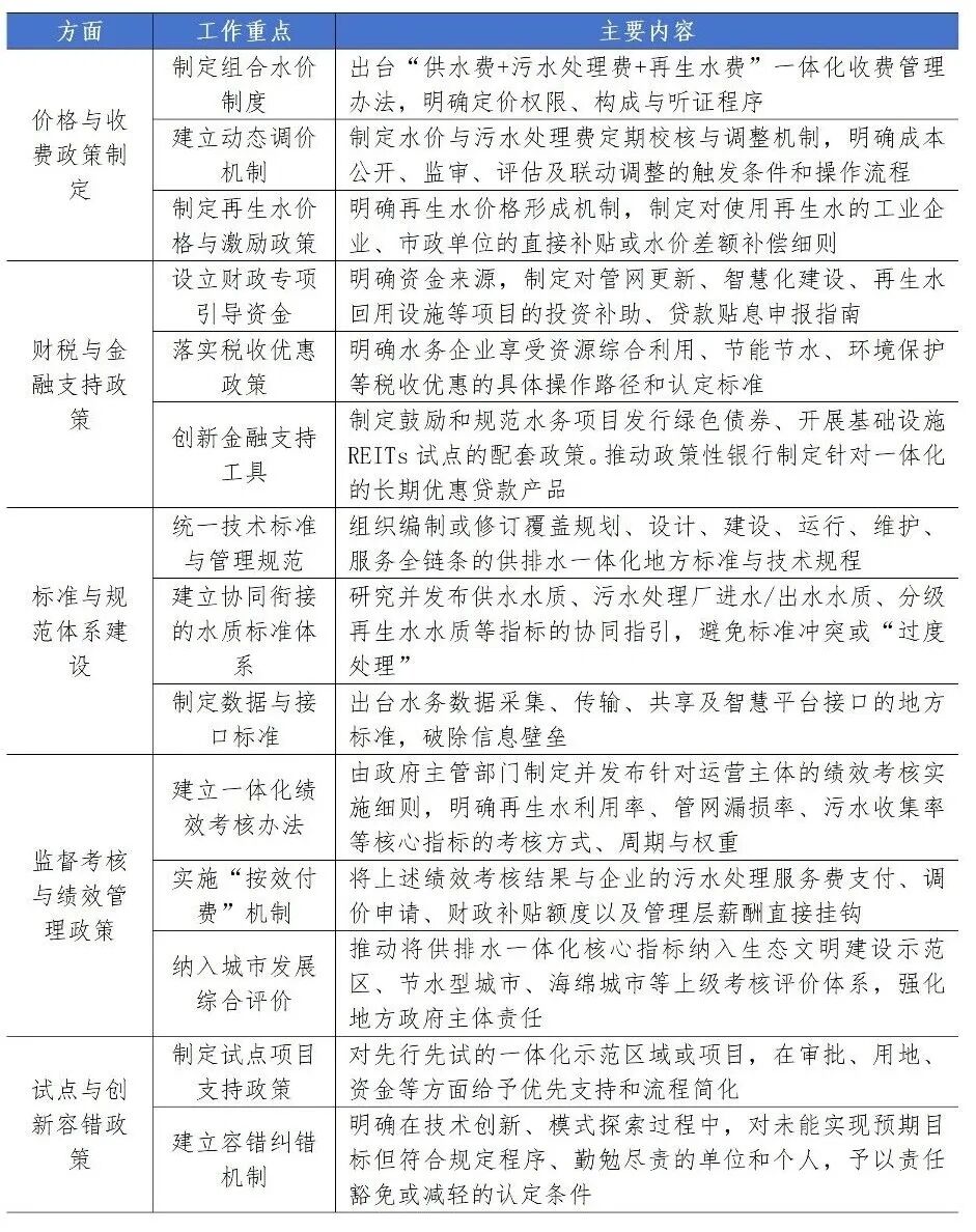
(四)政策支持保障:完善制度设计,强化激励约束
政策支持保障是引导和规范供排水一体化健康、可持续发展的重要支撑,需从优化收费机制、统一标准体系、强化激励约束等多维度进行系统性制度设计。
建立反映全成本与资源稀缺性的市场化收费与价格机制,核心是推行"供水费+污水处理费+再生水费"的组合收费模式,并科学核定各部分价格。完善污水处理费的征收与使用机制,确保足额征收、专款专用,为污水处理设施的建设和运营提供资金支持;合理制定再生水价格,在保证其市场竞争力和项目可持续性的基础上,通过政府购买服务、用水配额管理等方式,积极拓展工业、市政、生态等领域的回用市场。例如,北京市积极落实再生水价格市场化改革工作。针对居民用户、非居民用户和特殊行业用户,明确三大类共20小类价格标准,按照稳中求进、先易后难、分步实施、重点突破的原则,稳妥推进再生水价改工作,极大调动了再生水使用的积极性。同时,建立水费和污水处理费的动态调整机制,根据水资源状况、污水处理成本、物价水平等因素,适时调整水费和污水处理费标准,以保障运营企业的合理收益。
构建衔接、先进的标准规范体系,以协同供排水系统运行。这需要统一供水水质、污水处理及再生水回用的指标要求,例如协调供水出厂水质与污水厂进水水质,使二者匹配以优化药剂投放量,降低处理成本;制定分级分类的再生水回用标准,明确不同场景下的再生水水质要求,在保障回用水安全的同时避免"过度处理"。例如,国家在《城镇污水再生利用工程设计规范》(GB50335-2016)中明确了再生水在工业、市政、农业(包括灌溉和回灌)等不同场景下的具体水质标准。此外,标准制定还需注重科学性、先进性与可操作性,借鉴国内外经验并立足国情,形成符合实际的一体化标准体系,并加强宣贯与执行监督,确保供排水企业严格按照标准执行。
实施强有力的激励与约束政策,是破解供排水一体化项目初期投资规模大、回报周期长等问题的关键。财政方面,可设立专项引导资金,对管网更新、智慧化建设、再生水回用设施等项目给予投资补助或贴息支持;税费方面,对使用再生水的企业,以及一体化运营企业通过资源化利用(如沼气发电、再生水销售)所得收入,给予相应税收减免优惠。金融方面,鼓励政策性银行提供长期优惠贷款,支持项目发行绿色债券、开展基础设施REITs试点。同时,将供排水一体化核心指标(如再生水利用率、管网漏损率)纳入生态文明建设、节水型城市等地方政府考核体系,引导城市加快推进供排一体化建设。例如,国家针对不同节水方向(重点行业节水改造、非常规水利用、海水淡化与直接利用等),设立了中央预算内投资资金污染治理专项资金支持;河南省省住房城乡建设厅与国开行河南分行建立"供排水一体化项目储备库",对纳入储备库的项目按"应贷尽贷"原则优先开展审批与放款,并给出贷款期限最长30年、单个项目融资额度最高可达总投资80%、给予开发银行政策允许范围内的优惠利率等政策性优惠等。
表3-4 政策保障体系工作重点及主要内容

(五)分阶段实施策略:循序渐进,稳步推进
供排水一体化的实施是一项复杂的长期性系统工程,不可能一蹴而就,必须遵循"规划先行、试点探索、逐步推广、持续优化"的渐进式路径,结合城市发展阶段与基础条件,制定科学合理、操作性强的分阶段实施策略。
第一阶段(试点示范阶段,约1-2年)。选择基础条件较好、改革积极性较高的城市或区域作为先行示范区。在示范区内,率先完成水务资产与运营主体的整合,成立一体化管理实体;同步启动关键性的基础设施短板建设与改造,如搭建覆盖示范区的智慧水务基础平台,建设具有代表性的再生水回用示范管网,完成片区雨污分流改造等。此阶段的重点是探索并固化资产整合、人员安置、协同调度、成本分摊等核心体制机制,形成一套可复制、可推广的本地化操作手册与管理模式,为全面推广积累经验、提供示范。例如,选择深圳市、成都市等城市作为全国供排一体化试点城市,在试点城市内开展各项试点工作,总结试点经验,为全国供排一体化的推进提供示范。
第二阶段(全面推广阶段,约3-5年)。在总结试点成功经验的基础上,将一体化模式面向全国范围推广。工作重点转向大规模的基础设施投资与网络构建:全面铺开老旧管网更新与雨污分流改造;按照规划系统性建设再生水主干管网与配送网络,显著提高再生水覆盖范围与利用率;完成污泥集中处置设施的建设与投运。同时,智慧水务平台覆盖全域,基本实现主要业务的线上协同调度。全面推广阶段完成时,应基本形成"源头-水厂-管网-用户-处理-回用"的物理闭环和管理闭环,一体化协同效应开始规模化显现。例如,到2027年,全国设市城市供排一体化覆盖率达到80%以上,县城供排一体化覆盖率达到60%以上;城市污水收集率达到95%以上,污水处理率达到98%以上,再生水利用率达到50%以上。
第三阶段(优化提升阶段,约5-10年及以后)。在硬件网络基本完善的基础上,转向以数据驱动和生态价值创造为主的高质量发展阶段。智慧水务平台全面进化,实现基于人工智能的预测性维护、全系统节能优化调度和数字孪生辅助决策;水资源循环利用率、能源自给率(如厂站光伏、污泥能源化)等提升明显;供排水设施与城市生态空间(湿地、公园、绿地)深度融合,成为提供高品质生态产品与公共空间的核心载体。该阶段,供排水系统将超越传统公用事业范畴,全面融入城市绿色低碳发展与生态文明建设,成为城市韧性与竞争力的核心组成部分。例如,到2035年,全国城市供排一体化达到国际先进水平,水资源循环利用率达到60%以上,供排水系统的碳减排量显著提升,成为推动城市绿色低碳发展的重要支撑。
04. 总结
城市供水排水一体化是实现水资源可持续利用的必然路径,是破解城市水资源短缺与水污染治理难题、推动城市绿色低碳发展的重要举措。在供排水一体化模式下,自来水厂与污水厂的联动贯穿管网运维、水质监测、资源循环、应急调度、成本管控等多个环节,形成从原水取用到污水处置的全链条闭环管理,有效提升了水资源利用效率、污染治理效能、服务保障能力和项目可持续性。
未来,随着智慧水务技术发展和"双碳"目标推进,供排一体化将向智慧化、资源化、生态化方向升级。智慧水务平台将实现系统智能调度和精细管理;再生水回用、污泥能源化等资源循环利用将持续深化;与生态治理的协同将更加紧密,为城市绿色低碳发展提供坚实支撑。
推进供排一体化建设是一项长期而艰巨的任务,需要政府、企业、社会公众共同参与。政府应加强规划引领和政策支持,企业应积极履行主体责任,加大技术创新和管理创新力度,公众应增强节水与环保意识。通过多元共治,供排一体化将为实现城市可持续发展、建设美丽中国作出重要贡献。
编辑:赵凡
版权声明:
凡注明来源为“中国水网/中国固废网/中国大气网“的所有内容,包括但不限于文字、图表、音频视频等,版权均属E20环境平台所有,如有转载,请注明来源和作者。E20环境平台保留责任追究的权利。
媒体合作请联系:李女士 13521061126
