首页 > 新闻 > 正文

城市再生水发展战略运作

时间:2025-10-13 10:43

来源:和毅水视界

作者:和毅城市研究院

评论(

前言

摘  要:再生水作为城市“第二水源”,在缓解水资源供需矛盾、提高水资源利用效率方面具有重要作用。本文首先对再生水支持政策和发展现状进行了简要概述。围绕再生水总体规划、统筹管理、输配体系构建、多元化应用、配套政策支持等八大方面,系统构建起城市再生水发展战略,并结合实际案例进行分析,以供参考。

关键词:再生水  资源化利用  发展战略

一、城市再生水发展概述

我国人多水少,水资源时空分布不均,供需矛盾突出,水资源短缺已经成为经济社会可持续发展的瓶颈制约。2023年全国水资源总量为25782.5亿立方米,人均水资源量为1827.6立方米,仅相当于世界人均水资源量的四分之一。推广利用再生水,是解决水资源短缺和污染的重要途径,通过将污水适当处理后产出的再生水替代常规水资源用于工业生产、生态补水、市政杂用等,是最有效的节水减污行动,有助于破解我国水资源困局。

自20世纪50年代起,我国开始采用污水灌溉的方式回用污水,2001年“十五”纲要明确提出“污水处理回用”。近年国家层面相继出台了一系列政策与标准,大力推进再生水行业发展,推动在工业、农业、城镇等领域节水,并对缺水地区和水环境敏感区域提出了针对性要求。2021年1月,国家发展改革委等10部门联合发布《关于推进污水资源化利用的指导意见》,提出开展再生水利用配置试点工作,并明确了再生水总体发展目标:到全国地级及以上缺水城市再生水利用率达到25%以上,京津冀地区达到35%以上。同年12月,水利部、国家发展改革委等6部门印发《典型地区再生水利用配置试点方案》,部署具体工作安排。2023年1月,生态环境部等发布《关于公布2022年区域再生水循环利用试点城市名单的通知》,进一步推进国内城市大规模污水资源化利用。

表1-1  城市再生水行业发展政策

113_4_1760323098.jpeg?wx_fmt=jpeg

从目前发展现状来看,我国再生水行业已从“十一五”至“十三五”期间增量建设为主转向提质增效与结构调优并重的新阶段。2023年,再生利用固定资产投资额34.6亿元,同比小幅下降。全国再生水管道长度增至18215.0公里,近10年复合增速10.4%。分城市来看,2023年,北京、天津两地再生水管道长度均超过了2000公里,在全国再生水管道长度中合计占比24%。

表1-2  2014-2023年我国城市再生水行业相关数据

113_5_1760323098.jpeg?wx_fmt=jpeg

注:数据来源于历年城乡建设统计年鉴;再生水利用率=再生水利用量/城市污水处理量

再生水利用方面,2023年我国再生水利用率29.7%,与2017年以前相比有了较大提升,其中再生水利用率超过25%的省市有16个;2014-2023年全国城市再生水利用量从36.35亿立方米增至193.41亿立方米,增长了432.1%。再生水利用区域分布上,排名前6的省市为广东、山东、江苏、河南、北京、河北,其余地区再生水利用量均在10亿立方米以下,合计占比41.8%。现阶段,再生水广泛用于生态补水、工业生产、城市杂用、农业灌溉等,但主要用于河道内的生态补水,用于生产生活的比例并不大。

113_6_1760323098.png?wx_fmt=png&from=appmsg

图1-1  2023年中国再生水利用区域分布情况

注:数据来源于《2023年城乡建设统计年鉴》

二、城市再生水发展战略

为有效提升再生水利用规模及利用效率,应遵循产业化发展思路,系统推进再生水资源开发利用。从全局出发,强化顶层设计与统筹管理,加快构建完善的输配设施体系,积极拓展多元化的应用场景。同时,需完善配套政策机制,拓宽投融资渠道,鼓励技术创新与应用转化,并充分发挥水务集团在产业链中的引领和带动作用。通过多措并举、协同发力,稳步提升再生水的利用水平和综合效益。

(一)编制再生水总体规划,推进再生水高效实施

再生水利用是一个复杂且多维度的问题,涉及技术、经济、政策、社会认知等多个方面。当前,地方层面再生水利用工作水平还比较低,是制约再生水推广的主要因素之一。因此在综合考虑城市水资源禀赋、水环境承载力、发展需求和经济技术水平等的基础上,编制再生水总体规划,不仅能够明确再生水利用工作的总体思路、发展目标及重点任务,还可以更好地发挥规划导向作用,对后续再生水指标的落地和项目方案的实施起到引领作用。

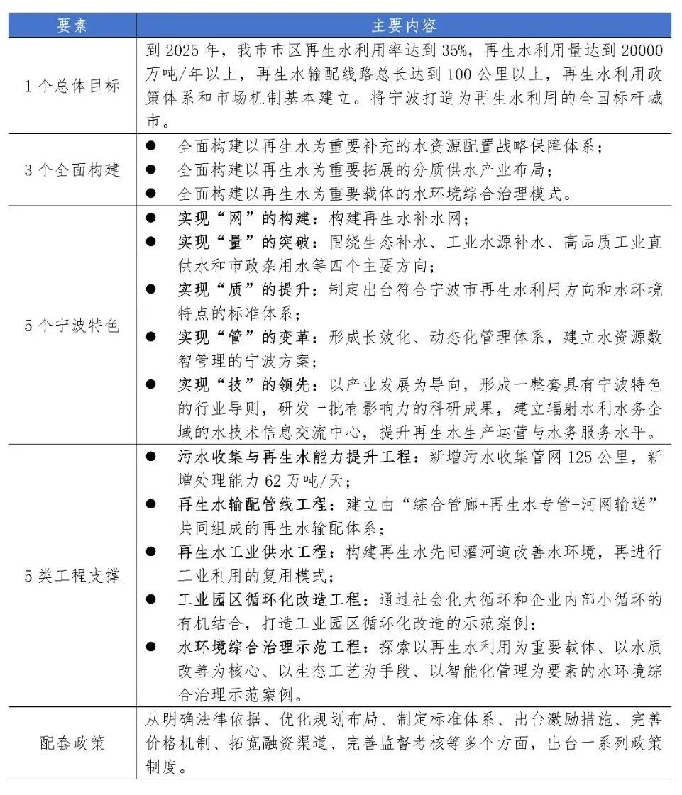
目前全国已有多地围绕再生水利用编制了相应规划文件,并提出了具体的发展目标,以提高再生水的利用效率和覆盖率,如天津、宁波、银川等。宁波市自申报再生水试点城市成功后,出台了《宁波市区再生水利用专项规划(2021-2035年)》,围绕再生水利用系统布局。2022年,宁波市在市级层面提出“1355”的再生水利用配置布局,即1个总体目标,3个全面构建,5个宁波特色,5类工程支撑,以及相关的配套政策。

表2-1  宁波市再生水利用配置布局

113_9_1760323098.jpeg?wx_fmt=jpeg

(二)强化再生水统筹管理,构建明确再生水工作体系

再生水利用不仅仅是一项技术性工作,更是一个包含水利、发改、住建、生态环境以及城市水务集团在内的跨部门、多主体、多领域系统工程。不同主体在再生水监管中的职能划分和职责存在差异,会对再生水利用工作产生不同影响。因此,建立再生水统筹管理体系,明确各部门职能分工,有助于加强各部门之间的协同配合,形成工作合力,确保再生水利用工作的统筹协调、高效推进。

具体实践上,发展改革部门负责再生水利用宏观政策制定,再生水水价调整、超定额用水加价收费标准制定和监督管理等工作;生态环境部门负责生态水补水水质标准制定和监督管理等工作,并且针对排污总量控制的相关企业使用再生水的,在核算企业污染物排放总量指标时予以核减;水利部门负责推动节水和水资源配置工作;住建部门负责新建再生水利用管网并对企业涉及的节水相关工作进行指导监督等。

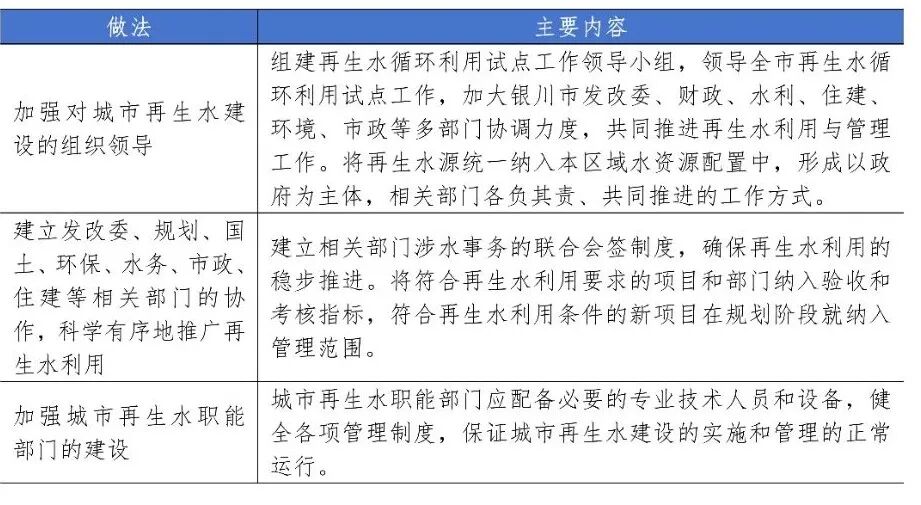
银川市针对再生水利用工作组织保障,围绕再生水组织领导、相关部门协作、专业职能部门建设三个方面,强化对再生水的统筹管理,以推动再生水的推广和利用。

表2-2  银川市再生水统筹管理

113_10_1760323098.jpeg?wx_fmt=jpeg

注:资料来源《银川市再生水利用专项规划(2021-2035年》

(三)加快再生水输配体系构建,补齐再生水设施建设短板

推广利用再生水的首要条件是管网设施必须配套完备,管网设施通畅。目前我国再生水管网存在建设相对滞后;输配管网不配套;管网覆盖半径小;已经具备通水条件的区域存在管网与用户尚未连通等情况,导致再生水厂生产能力未得到充分利用,再生水利用效益有待提高。

为有效提升再生水输配能力,统筹污水收集、处理设施与再生水利用设施,打破传统点状配置的区域限制,应根据城市再生水利用规划和重点配置领域,加快再生水输配体系构建,围绕网的建设,加速规模和系统性布局。通过补齐再生水配套设施建设短板,打通再生水输配管网断头路,可有效激发潜在的再生水用户需求,进一步拓宽再生水应用场景。

2023年11月,宁波市住房和城乡建设局组织修编了《宁波市市区地下综合管廊专项规划(2018-2035)》(2021年修订公示稿),明确将再生水输配管网纳入城市综合管廊,并与综合管廊同步规划实施,推动再生水利用“由点扩面”。通过依托地下综合管廊,精准规划地下空间开发,补齐再生水输配短板,形成“两横三纵”的再生水输配高速水网,以提高再生水输送能力并拓展再生水应用场景。目前宁波全市已建管网总长度94.53公里。2025年,宁波市紧跟地下综合管廊建设进度,开展包括宁波市世纪大道(东明路-兴宁路)、通途路等在内多条综合管廊再生水管网工程,推进再生水输配管道一期及支网建设,努力实现“综合管廊+再生水管道+城市河网”联网联供联调的配置模式。

(四)拓展再生水多元化应用,提升再生水利用水平

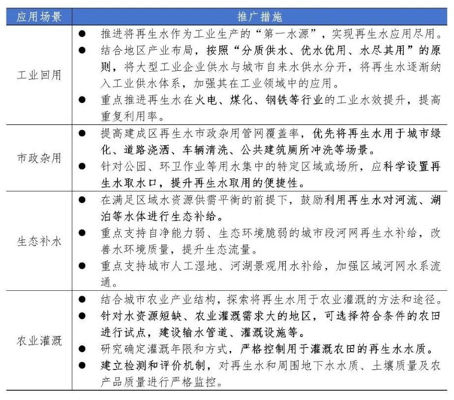
拓展再生水多元化应用,对于盘活城市水资源、提升再生水利用水平,增强城市水系活力具有重要意义。为此,应以现有污水处理厂为基础,优化再生水利用基础设施布局,并按照不同用途水质要求,持续拓展再生水应用场景、扩大再生水使用规模。通过将再生水统筹用于工业生产、生态环境、市政杂用、农田灌溉等领域,逐步形成再生水“多领域、多功能、多途径”的多元化利用格局。

表2-3  再生水多元化应用场景

113_11_1760323098.jpeg?wx_fmt=jpeg

北京市2024年再生水利用量达到13.23亿立方米,创历史新高,较2023年增加了4621万立方米,占全市水资源供给总量超30%,再生水已成为北京市稳定可靠的第二水源。目前,再生水在北京市工业冷却、市政杂用、生态补水等领域已形成规模化应用,成为破解超大城市“水瓶颈”的关键支撑。

其中在工业领域,再生水主要用于北京市中心城区周边四大电力能源基地,即作为电厂循环冷却用水。2024年北京全市工业用水量2.85亿立方米,其中再生水利用量0.93亿立方米,占工业用水总量的比重超三成。在景观环境及河湖生态补水领域,景观环境用水主要为北京市中心城区内河道和水面补水,水源为再生水厂出水。河道生态补水主要为中心城区下游的河道,水源为污水处理厂出水。2024年,河湖补水再生水利用量11.82亿立方米,占全市河湖补水总水量的70.5%。在城市杂用领域,再生水主要为小区杂用水、绿化、道路浇洒用水。2024年,北京市生产生活再生水利用量1.41亿立方米,充分发挥了替代常规水资源的作用。

(五)优化配套政策支持,健全再生水利用体制机制

建立健全包括再生水利用管理体制、激励约束机制、价格机制在内的配套支持政策,既是提高企业、居民生产、利用再生水的关键举措,也是完善再生水基础设施和强化监督管理的重要手段。其中针对再生水价格机制的优化完善,是推动再生水利用的核心。2021年印发的《关于推进污水资源化利用的指导意见》明确,“建立使用者付费制度,放开再生水政府定价,由再生水供应企业和用户按照优质优价的原则自主协商定价”。在此背景下,全国已有多地相继发文表示,将再生水价格调整为市场调节价。

天津市具有外调水、地表水、地下水、再生水和淡化海水等多种供水水源,再生水作为天津市多水源统筹配置中的重要水源予以充分利用。为加强全市非常规水资源利用,天津市先后制定并颁布实施了一系列推动再生水回用的政策法规、技术标准等,进一步规范再生水利用管理,保障再生水行业的健康发展。

近年来,天津市围绕再生水价格机制、统筹配置、设施建设和资金保障等方面持续完善再生水相关政策法规和配套措施,推动再生水利用的规模化、规范化和高效化发展。2021年,天津市人民政府印发《天津市水安全保障“十四五”规划》。2022年5月,市水务局印发《天津市深化节水型社会建设提升水资源集约节约利用水平实施方案》,明确提出要编制天津市污水资源化利用方案,适时修订天津市再生水利用规划。同年8月,市水务局印发《天津市推进污水资源化利用实施方案》等。上述文件的发布为推动天津市再生水利用的市场化和可持续发展提供了长效的政策保障,较大程度促进了天津市再生水的推广应用。除此,天津市还在总结建设、运营管理经验的基础上,颁布了《天津市城镇再生水厂运行、维护及安全技术规程》《天津市再生水设计标准》等地方标准,从而为再生水工程设计、建设和运行提供具体依据。

表2-4  天津市再生水相关政策文件

113_12_1760323098.jpeg?wx_fmt=jpeg

(六)拓宽再生水投融资渠道,破解再生水资金困境

再生水利用公益属性强,在我国发展尚处起步阶段,需要大量的资金投入。单纯依靠政府财政资金难以实质性解决再生水行业投入不足和资金缺口问题。为有效减轻地方财政压力,提高资金使用效率,最大程度提高项目投资效益和社会效益,应探索“政府+市场”多元化投融资渠道,破解再生水的资金困境。

近年来,全国已有多地通过政府引导、社会资本参与、金融创新、政策支持和市场化运作相结合的方式实现对再生水产业的支持。

表2-5  再生水多元化投融资渠道

113_13_1760323098.jpeg?wx_fmt=jpeg

(七)推进再生水技术创新应用,完善再生水数智平台建设

随着水务行业发展从“增量”走向“提质”阶段,技术创新和数智化应用已成为传统水务行业转型升级的重要方向。目前,再生水行业领域的主要技术发展方向有:再生水系统智慧运行技术和再生水系统水质保障技术。

再生水系统智慧运行技术。结合城市地形特征、再生水用途及城市用地布局,通过大数据和智慧模拟手段,能够对再生水厂服务范围、选址、取水方式等再生水领域的重大问题提供优化解决方案;基于数字仿真模型建立再生水输配动态仿真系统及最优化技术,能够改善水资源配置与管网系统,降低管网漏损,提升运行与管理效益。

再生水系统水质保障技术。基于模型仿真技术、自动化技术与大数据技术,建立再生水智慧管控平台,实现智慧管控,保障再生水水质、水量及水压可靠。

2022年,宁波市谋划建立从再生水生产——输配系统——利用端(用户)的全流程数字管理模式,依托宁波水务环境集团建成了全国首例再生水资源化利用数智管理平台。该平台是“宁波智慧水务管理平台”的独立子平台之一,一期投入350万元,已完成主要框架体系的搭设与现有场景接入。通过全面整合现有智慧水务运营系统相关内容,平台可实现对再生水水质、水压、水量等关键要素全面实时监控,同时建立了以信息化自动采集传输为基础的数据链条,并通过数据中心端实现智能分析。业务运营方面,通过智能传感装置和自控系统,结合“数字孪生”技术,实现对再生水厂运行状况实时感知、对重要工艺环节及主要耗能设备智慧控制以及对生产运行的辅助决策等,保证了再生水厂的安全稳定运行,提升节能降耗和智能化运行管理水平,形成低碳化、长效化、动态化运营管理体系。

未来随着宁波市再生水利用工作全域谋划和系统铺开,宁波市还将继续建设完善该系统,逐步建立起再生水低碳运营、科学调度、安全保障的现代化管理体系,以数字化赋能再生水利用提质增效,稳定发挥再生水“第二水源”的水资源节约效应,推动城市绿色发展和高质量发展。

(八)发挥水务集团引领作用,促进再生水可持续发展

城市水务集团是区域涉水业务的核心运营主体,承担着城市供水、污水处理、生态保护、市政设施建设和维护等关键职能,对于推动全市水务产业发展发挥着重要作用。因此,应以城市水务集团为核心推动力量,谋划再生水发展工作计划,充分发挥其“规、建、运、管”一体化优势,创新建设管理体制机制,系统化提升再生水利用效率和服务水平,促进再生水行业健康可持续发展。

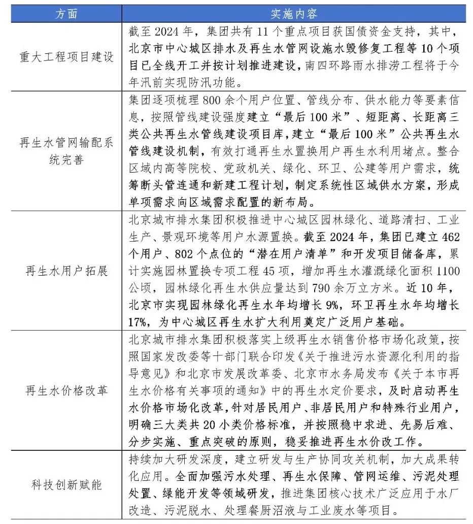
北京城市排水集团是北京市中心城区(朝阳区、东城区、西城区、海淀区、丰台区及石景山区)唯一一家再生水业务运营商。近年公司持续推进再生水生产利用,通过建设再生水厂、提升处理能力、拓展用户网络等措施,不断推动再生水的广泛应用。目前公司高品质再生水已广泛应用于景观环境、工业生产、园林绿化、市政杂用等各个行业领域,成为城市稳定的“第二水源”。截至2024年9月末,北京城市排水集团在运营再生水厂13座,再生水管网941.33公里,再生水合计处理能力为425万立方米/日;2023年全年实现再生水处理业务收入26.98亿元,占总营收比重为24.3%。

为落实市委市政府关于系统化治理的工作要求,改革创新举措,北京城市排水集团围绕再生水用户拓展、再生水价格改革、加强科技创新赋能方面,持续推进再生水生产利用。

表2-6  北京城市排水集团推广再生水使用

113_14_1760323098.jpeg?wx_fmt=jpeg

对于水务集团而言,积极发展再生水业务,既是响应国家节水行动号召、履行社会责任的重要体现;也是服务城市绿色低碳转型、支撑区域水安全保障战略举措。同时,这也为水务集团带来了新的业务增长空间和营收渠道,有利于其进一步优化业务结构,降低对单一传统业务的依赖,并在技术集成、运营服务、市场化拓展等方面培育新的核心竞争力,实现社会效益、环境效益和经济效益的统一,为企业长远发展注入持续动力。

编辑:赵凡

  • 微信
  • QQ
  • 腾讯微博
  • 新浪微博

相关新闻

网友评论 人参与 | 条评论

版权声明: 凡注明来源为“中国水网/中国固废网/中国大气网“的所有内容,包括但不限于文字、图表、音频视频等,版权均属E20环境平台所有,如有转载,请注明来源和作者。E20环境平台保留责任追究的权利。
媒体合作请联系:李女士 010-88480317

010-88480329

news@e20.com.cn

Copyright © 2000-2020 https://www.h2o-china.com All rights reserved.

中国水网 版权所有